中证网
返回首页

监管发威!100家!

昝秀丽 中证金牛座

今年以来,A股已有100家上市公司因财务指标未达标或公司内部控制、持续经营存在问题,被实施风险警示(含*ST或ST),超过去年同期的85家。

二级市场上,今年以来ST板块持续走低,Wind统计的ST板块指数累计下跌超40%,5月29日市场上一度有超过40只ST股跌停。

业内人士认为,这反映出监管部门对于市场风险的严格管控,以及对投资者权益保护的重视。投资者需坚持理性投资、价值投资、长期投资理念,减少不必要损失。

触及财务红线是主因

截至5月29日,今年以来A股已有100家公司被实施风险警示(含*ST或ST),其中57家被实施*ST,43家被实施ST。

从被实施的风险警示原因来看,多触及财务红线。具体原因包括期末净资产为负、财务报告被审计机构出具非标审计意见或最近一个会计年度经审计的净利润为负值且营业收入低于1亿元等。其中,财报季后,48家公司于5月6日集中被实施风险警示。

专家提醒,因触及财务类退市指标被*ST的公司,如果在2024年年报第二次触及财务类退市指标,将被交易所实施强制退市。而被实施ST的公司,虽然没有*ST公司风险高,但依旧面临股价大幅下跌而触及1元退市的风险。

如,ST星源、ST鸿达、ST贵人等多家公司触及1元退市指标且已经退市。

“随着最严退市新规落地,退市标准更加严格,预计被实施ST或*ST的公司数量或将有所增加。”南开大学金融发展研究院院长田利辉提示,投资者需更加关注公司基本面,注意退市风险,切忌盲目跟风炒差。

被实施ST公司家数同比增加

进一步统计发现,今年以来被实施*ST公司家数与去年同期持平,被实施ST家数则较去年同期有所增加。

从被实施ST公司原因看,除触及“公司最近一年被出具无法表示意见或否定意见的内部控制审计报告或鉴证报告”“最近三个会计年度扣除非经常性损益后净利润均为负值”等财务红线外,一些公司因公司被控股股东及其关联方非经营性占用资金,公司在年度报表被出具无法表示意见或者否定意见被实施ST。

如,ST长康5月28日发布《关于控股股东非经营性资金占用进展情况暨股票交易可能被实施退市风险警示的风险提示公告》。

退市新规严格规范类退市情形。增加连续多年内控非标意见退市情形,督促上市公司切实强化内部管理和公司治理;增加控制权长期无序争夺导致投资者无法获取上市公司有效信息的退市情形,保障中小投资者知情权;上市公司内控失效,出现大股东大额资金占用且不整改的,在强制退市中予以考虑。

中国银行研究院研究员刘晨认为,控股股东资金占用严重侵害中小股东合法权益和资本市场秩序,背后暴露出相应上市公司治理体系不健全、内部控制不规范等一系列问题。新规在严格这类情形强制退市标准的基础上,通过加强监管执法、大力度落实赔偿救济等事前、事后多重方式,有效避免投资者权益遭受进一步损害。

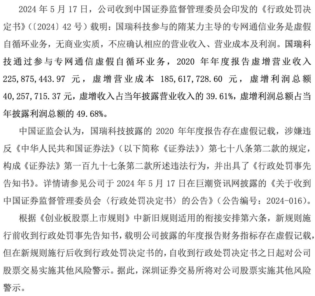
还有一些公司因受到行政处罚,被实施ST。其中,ST瑞科5月20日发布公告称,公司股票交易被实施其他风险警示,公司披露的年度报告财务指标存在虚假记载,公司收到行政处罚决定书。

图片
来源:公司公告

今年ST板块指数已跌逾四成

从市场表现来看,投资者对于ST个股敬而远之。截至5月29日,今年以来Wind统计的ST板块指数累计下跌超40%。

市场人士分析,严防违规“保壳”“炒壳”背景下,“壳资源”不香了,ST股的“壳光环”褪色了。

新“国九条”进一步严格退市标准,强化对“僵尸空壳”企业的退市执行力度,尤其是对“借壳上市”行为严监管,对借着“壳资源”恶意炒作、操纵市场的行为精准出击,将大大降低“壳资源”的价值,炒小炒差炒壳等市场风气将逐渐被改变。

“靠炒作ST股重组题材投机获利的时代已经远去。上市公司只有严格规范自身,才能在资本市场存续下去。”金元证券重庆营业部资深分析师蒋玮佳称。

当然,上市公司被实施退市风险警示并不必然走向退市,个别问题整改高效的企业仍然可以“摘帽”。Wind数据显示,5月以来,新华联、炼石航空多家公司即由*ST成功蜕变至不再被给予任何风险警示;ST全筑、ST佳沃、ST西钢等公司则由*ST调整为ST。

清华大学五道口金融学院副院长田轩表示,ST市场将进入市场化分层新阶段:一方面通过加强业务布局,提升经营管理水平,扭转企业发展颓势的企业将逐渐“脱帽”;另一方面,持续业绩不达标、亏损、触及强制退市指标的企业面临强制退市。在进一步严格退市标准,强化退市执行监管要求下,ST类股票退市数量将进一步提升。

审读:张勤峰
编辑:张   楠  亚文辉
校对:于红波
签发:孙   宏

中证网声明:凡本网注明“来源:中国证券报·中证网”的所有作品,版权均属于中国证券报、中证网。中国证券报·中证网与作品作者联合声明,任何组织未经中国证券报、中证网以及作者书面授权不得转载、摘编或利用其它方式使用上述作品。
中证金牛座
更多精彩内容,请打开APP阅读
立即打开