中证网
返回首页

【问答】“谷子经济”刷屏,5000亿市场火了

张祉璇 中证金牛座

图片

12月2日,“谷子经济”概念板块表现强势,领涨市场。截至收盘,概念板块中14只个股涨停,其中广博股份12天10板,新世界6连板,德艺文创“20CM”涨停。那么,“谷子经济”是什么?它的市场规模如何?产业链如何分布?又有哪些投资机会?请跟着中证君一起看看吧!

图片

Q:“谷子经济”是什么?

A:“谷子”音译自“Goods”,指基于漫画、动画、游戏等IP衍生的周边商品,主要涉及二次元文化产品。常见的有:“吧唧”(Badge徽章)、透卡、镭射票、亚克力砖、立牌、公仔、手办、“谷美”(使“谷子”看起来更美观的装饰品)等。

业内人士表示,“吃谷”文化背后反映的是更复杂的情感需求和文化认同,购买“谷子”不仅是为了拥有物品,更重要的是获得参与感和体验感。

Q:“谷子经济”市场规模如何?

A:据分析机构CIC灼识咨询公布的《中国二次元内容行业白皮书》数据,截至2023年,中国泛二次元用户规模达4.9亿人,其中核心用户超1.2亿人;预计到2026年,泛二次元用户规模将增至5.2亿人,覆盖不同的年龄层。灼识咨询预计,2026年二次元周边衍生产业市场规模1600亿元,其中商品授权占比达1300亿元。未来5年,国内二次元内容产业有望突破千亿市场规模,其IP商业价值将通过二次元周边衍生产业和IP改编产业进一步拓展扩大,价值成长空间可达数倍以上。

据前瞻产业研究院数据显示,2016年—2023年,中国二次元产业规模从189亿元增长至2219亿元,其中周边衍生产业规模从53亿元增长至1023亿元,复合增速高达53%;预计2023年—2029年,二次元产业规模将从2219亿元增长至5900亿元,复合增速18%

Q:“谷子经济”产业链如何分布?

A:“谷子”作为泛娱乐产品,产业链可分为IP、产品开发和设计以及渠道几个环节。

上游:IP创作与授权

IP即知识财产所有权,指具有较大影响力的文化产品或文化形象,包括文学、游戏、影视、动漫四种类型。IP拥有者可以通过向下游授权,从中获得经济利益,包括一次性支付的版权金、商品销售流水/利润的分成等。

中游:IP商品开发、设计和生产

中游环节负责商品开发和设计,将IP形象转化为具体的IP周边商品,包括海报、徽章、卡片、挂件、立牌、手办、娃娃等多种形式。

下游:IP商品渠道销售(经销商)

下游环节负责IP周边产品的生产和销售,销售方式包括快闪店和主题街区、扭蛋机销售、二手市场、线上官方周边店铺、与餐饮和便利店联名等。

Q:“谷子经济”有哪些投资机会?

A:业内人士表示,国内二次元产业链包括内容生产、内容传播和周边衍生三部分。其中,内容生产包括动画制作、漫画制作、游戏制作等;内容传播包括海外内容代理、综合平台、动漫平台、资讯平台、游戏发行等;衍生周边包括二次元商品、虚拟偶像、线下娱乐、服装等,其中二次元商品(谷子)通过广泛的生产商与零售商,触达到终端二次元消费者。

浙商证券研报表示,当前“谷子经济”处在拼渠道的阶段,拥有广泛零售渠道的公司或品牌有望在初期阶段享受行业贝塔。中长期来看,核心竞争力将回归产品开发及选品能力,最终落脚到差异化的产品供给。关注上中游运营公司、下游零售商。高知名度的连锁“谷子”店普遍依托上游IP资源,成长迅速、爆发力强,处在加速开店阶段。

申万宏源证券研报表示,“谷子”产业链发展空间巨大,IP和渠道是核心。与潮玩行业龙头已经形成全产业链布局相比,“谷子”全产业链完整布局的公司较少,部分公司聚焦产业链中游的产品设计开发和分销,向上游获取IP授权,自身搭建供应链提供产品生产能力+打通下游分销渠道完成变现,但自营门店收入贡献尚低,正在延展产业链。

开源证券研报表示,“谷子经济”火热,“二次元”拯救老商场,关注线下场景情绪价值机遇。一方面,线下实体商场通过将二次元业态聚集、举办相关活动等为爱好者提供身临其境的额外情绪感受;另一方面,兴趣驱动型消费带来的情绪价值,有望在线下与同好的交流中被不断放大。通过做好消费者服务体验和情绪满足,充分发挥优势。

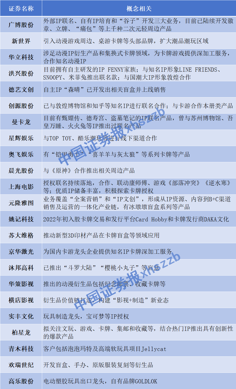
Q:哪些A股相关公司有相关业务?

A:

图片

来源:数据截至12月2日,综合同花顺、东方财富、投资者互动平台、公司网站、公司公告、机构研报等。


中证网声明:凡本网注明“来源:中国证券报·中证网”的所有作品,版权均属于中国证券报、中证网。中国证券报·中证网与作品作者联合声明,任何组织未经中国证券报、中证网以及作者书面授权不得转载、摘编或利用其它方式使用上述作品。
中证金牛座
更多精彩内容,请打开APP阅读
立即打开