中证网
返回首页

金融圈大事件!第五届“银行业理财金牛奖”评选启动,参评指南请查收!

李静 中证金牛座

终于来了!

由中国证券报主办的第五届“银行业理财金牛奖”评选5月7日启动,相关银行机构和银行理财公司开始报名。

2023年是机遇与挑战并存的一年,行业监管日益严格,市场环境日趋成熟,为银行业在财富管理领域实现高质量发展提供了坚实保障。

这一年,股市波动、债市走牛,权益类理财产品遭遇挑战,“低波稳健”的普惠理财产品不断涌现。同时,银行和理财公司找准功能定位,着力发挥优势专长,积极探索财富管理突围之道,满足市场多偏好、多层次理财需求。

2024年是首批银行理财公司成立满五周年的重要时刻,也是“银行业理财金牛奖”走过的第五个年头。第五届“银行业理财金牛奖”将延续公正、公平、公开的评选原则,通过专业的评价体系和严格的评选流程,评选出具有优秀业绩、良好口碑和社会责任感的银行机构和相关产品。

本届评选由深圳数据经济研究院金牛资产管理研究中心提供研究和尽调支持。参评详情请见中证金牛座APP和报名网站(https://bm.jnindex.com.cn。我们也将通过中证金牛座APP持续发布后续信息,敬请广大投资者和银行机构关注。

图片

1、本届评选有哪些变化?

第五届“银行业理财金牛奖”在往届银行理财产品金牛奖、银行理财公司金牛奖、理财银行金牛奖、银行理财销售金牛奖、社会责任金牛奖等基础上,新设私人银行金牛奖,旨在更全面展现银行业在财富管理领域的卓越实力。

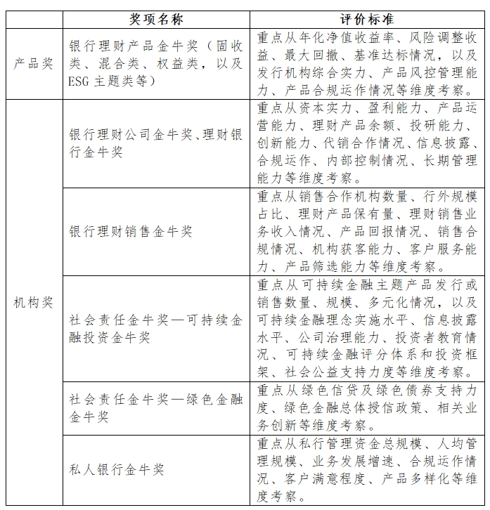
2、奖项评价维度有哪些?

图片

3、报名有条件吗?数量有限制吗?

第五届“银行业理财金牛奖”对机构类型、产品类型、成立时间等设置了参评条件,符合条件的机构均可报名,参评奖项和产品均无数量限制。详见报名表,可从中证金牛座APP金牛奖专区或官方报名网站下载。

图片

4、如何报名?何时截止?

参评机构可登录官方网站(https://bm.jnindex.com.cn)“银行业理财金牛奖”一栏进行注册。注册完成后,在机构信息“旗下附件”处上传报名表及盖章扫描版(报名表模板在“参评数据-数据填报”栏目下载),参评银行理财产品金牛奖的相关产品信息上传至“数据填报”处,并对产品解析情况进行核对确认(也可直接在系统填报产品信息),报名截止时间为5月21日24时

此外,请同步将报名表和盖章扫描版发送至银行业理财金牛奖工作组指定邮箱:wm.goldenbull@zzb.com.cn,邮件命名格式为:机构名称-联系人-联系电话。

5、其他注意事项

参评机构应保证参评数据的完整性和真实性,加盖公章。参评机构在数据填报和参评过程中遇到任何问题,请及时与评选工作组联系。

联系电话:

18757125131(李女士)

18101350928(张女士)

13521235871(詹先生)

主办方在对参评数据进行校验和清洗的过程中,如有必要,会要求参评机构提供相应的补充资料和证明文件。


中证网声明:凡本网注明“来源:中国证券报·中证网”的所有作品,版权均属于中国证券报、中证网。中国证券报·中证网与作品作者联合声明,任何组织未经中国证券报、中证网以及作者书面授权不得转载、摘编或利用其它方式使用上述作品。
中证金牛座
更多精彩内容,请打开APP阅读
立即打开