中证网
返回首页

今晚开约!新纪念币来了

吴杨 中证金牛座
又有纪念币即将发行啦——东北虎豹国家公园纪念币。

东北虎豹国家公园纪念币共3枚,其中金质纪念币1枚,银质纪念币1枚,双色铜合金纪念币1枚,面额10元。其中,东北虎豹国家公园双色铜合金纪念币采取预约兑换方式发行。承办银行于8月27日至8月28日办理东北虎豹国家公园双色铜合金纪念币预约业务。多省公告,8月27日22:00开始预约。

被纪念币图案吸引的同时,不少网友苦于预约手速。怎么预约?预约时有什么需要注意的地方吗?预约成功后又该如何兑换?

Q

又有纪念币要发行?这次是关于什么的?

A

没错!这次发行的是东北虎豹国家公园纪念币系列,共计3枚。纪念币图案都有东北虎、东北豹等设计。

东北虎豹国家公园纪念币正面图案均为中华人民共和国国徽,并刊国名、年号。3克圆形金质纪念币背面图案为东北虎豹国家公园自然景观,并刊“东北虎豹国家公园”字样及面额;30克圆形银质纪念币背面图案为东北虎、东北豹、红松、白桦等元素装饰组合设计,并刊“东北虎豹国家公园”字样及面额。

双色铜合金纪念币背面主景图案为东北虎、东北豹、红松等,辅以老爷岭、珲春河、梅花鹿等,并刊“东北虎豹国家公园”字样及面额“10元”字样。


图片
图片来源:中国人民银行网站

Q

东北虎豹国家公园系列纪念币可以怎么购买?

A

其中,金银纪念币由深圳国宝造币有限公司铸造,中国金币集团有限公司总经销。销售渠道详见中国金币网(www.chngc.net/qd)或“中国金币”微信公众号(chinagoldcoin_cgci);东北虎豹国家公园双色铜合金纪念币采取预约兑换方式发行。

Q

什么时候预约?

A

东北虎豹国家公园双色铜合金纪念币的预约时间是8月27日22时至8月28日24时。公众可通过承办银行官方网站等线上渠道或在营业时间内前往承办银行公布的预约兑换网点进行预约登记。预约核实期为8月31日至9月2日。

Q

预约上了之后,该如何兑换?

A

承办银行于9月3日至9月9日办理东北虎豹国家公园双色铜合金纪念币预约兑换业务。公众可持在预约系统中登记的有效身份证件,前往约定的承办银行网点办理预约兑换业务。每人最多可代5人办理预约兑换业务。中国人民银行各分支机构可根据实际情况延长东北虎豹国家公园双色铜合金纪念币兑换期。


需要注意的是,各地双色铜合金纪念币的分配数量不一。例如,北京市分配了371万枚,天津市分配了174万枚。

Q

承办双色铜合金纪念币预约兑换工作的银行有哪些?

A

工商银行、农业银行、中国银行、建设银行、交通银行、邮储银行、华夏银行、浦发银行、苏州银行、徽商银行、长沙银行、陕西省农村信用社联合社共同承担东北虎豹国家公园双色铜合金纪念币的预约兑换工作。(具体名单见文末)

Q

纪念币规格和发行量是多少?

A

东北虎豹国家公园纪念币系列中,金质纪念币为3克圆形精制币,含纯金3克,直径18毫米,面额50元,最大发行量为10000枚;银质纪念币为30克圆形精制币,含纯银30克,直径40毫米,面额10元,最大发行量为60000枚;东北虎豹国家公园双色铜合金纪念币面额为10元,直径27毫米,材质为双色铜合金,发行数量为6000万枚。

Q

预约兑换限额是多少?

A

东北虎豹国家公园双色铜合金纪念币每人预约、兑换限额为20枚。

Q

有什么防伪特征?

A

双色铜合金纪念币具有多项防伪特征,包括双金属结构和内芯复合材料、斜全齿间隔半齿以及隐形图文等。公众在兑换时可以通过观察这些特征来初步鉴别纪念币的真伪。如有需要,也可以咨询银行工作人员或专业人士进行进一步鉴定。


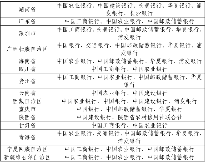
附1:各地区承办预约兑换工作的银行

图片
图片
图片来源:中国人民银行网站

附2:

图片

中证网声明:凡本网注明“来源:中国证券报·中证网”的所有作品,版权均属于中国证券报、中证网。中国证券报·中证网与作品作者联合声明,任何组织未经中国证券报、中证网以及作者书面授权不得转载、摘编或利用其它方式使用上述作品。
中证金牛座
更多精彩内容,请打开APP阅读
立即打开