中证网
返回首页

“宁王”拟入股!停牌前涨停

董添 中证金牛座

永太科技2月8日晚公告称,公司拟以发行股份方式购买宁德时代持有的永太高新(标的公司)25%股权并募集配套资金。公司现持有该标的公司75%股权。

本次交易完成后,宁德时代将成为公司股东。经公司申请,公司股票自2月9日开市起停牌,预计在不超过10个交易日的时间内披露本次交易方案。

同花顺数据显示,2月6日,永太科技股价收盘涨停,报28.77元/股,最新市值为266.16亿元。

图片
图片来源:同花顺

宁德时代拟成为公司股东

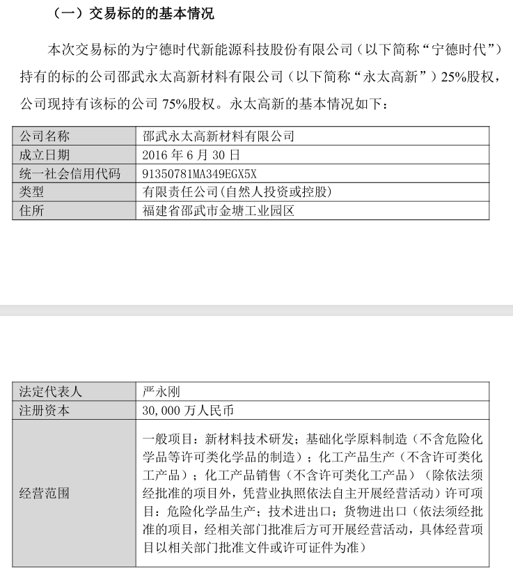
永太科技2月8日晚披露《关于筹划发行股份购买资产并募集配套资金事项的停牌公告》。公告显示,本次交易标的为宁德时代持有的永太高新25%股权,永太科技现持有该标的公司75%股权。

永太高新成立于2016年6月30日,法定代表人为严永刚,注册资本为3亿元,公司经营范围包括新材料技术研发、基础化学原料制造(不含危险化学品等许可类化学品的制造)、化工产品生产(不含许可类化工产品)等。

图片
图片来源:公司公告

公告显示,永太科技与宁德时代已签署《股权收购意向书》,初步达成购买资产的意向。最终股权收购数量、比例、交易价格、支付方式、股份锁定安排、违约条款等由交易各方另行签署正式交易协议确定。

根据公告,永太科技预计在不超过10个交易日的时间内披露本次交易方案,即在3月3日前披露相关信息。若公司未能在上述期限内召开董事会审议并披露交易方案,公司证券最晚将于3月3日开市起复牌并终止筹划相关事项。

宁德时代借助本次交易入股永太科技,成为其近期入股新能源材料制造商的新案例。

预计2025年业绩同比减亏

永太科技2025年半年报显示,公司是一家以含氟技术为核心、以技术创新为动力、以智能制造为驱动的含氟医药、植保与新能源材料制造商,拥有垂直一体化的产业链、柔性化的综合生产平台和专业化的研发创新团队。公司生产的主要产品按照终端应用领域分为三类,包括医药类、植保类、锂电及其他材料类。

根据永太科技2025年度业绩预告,公司预计2025年实现归属于上市公司股东的净利润亏损2560万元至4860万元,同比减亏,上年同期为亏损47835.4万元。

公司称,2025年,新能源汽车及储能行业需求快速释放,带动公司锂电材料类核心产品销量与价格同比大幅提升,主营业务毛利实现显著增长,成为公司减亏的核心驱动因素。

展望2026年,伴随锂电材料类主要产品价值逐步回归,公司将聚焦核心主业,持续加大市场开拓与客户结构优化力度,深入推进全流程降本增效举措,全力提升盈利质量与抗风险能力,推动公司经营状况稳步向好。

中证网声明:凡本网注明“来源:中国证券报·中证网”的所有作品,版权均属于中国证券报、中证网。中国证券报·中证网与作品作者联合声明,任何组织未经中国证券报、中证网以及作者书面授权不得转载、摘编或利用其它方式使用上述作品。
中证金牛座
更多精彩内容,请打开APP阅读
立即打开