中证网
返回首页

工商银行,被举牌

张佳琳 中证金牛座
2024年12月31日,平安人寿发布公告称,平安资管受托该公司资金,投资于工商银行H股股票,于2024年12月20日达到工商银行H股股本的15%,根据香港市场规则,触发平安人寿举牌。

该公告显示,此次举牌为平安资管通过竞价交易方式买入,资金来源于平安人寿的保险责任准备金。平安资管为平安人寿受托方,由同一控股股东中国平安保险集团控股。截至2024年12月20日,平安人寿持有工商银行H股股票的账面余额为583.21亿元,占2024年三季度末总资产的比例为1.26%。

据港交所披露数据,平安人寿在2024年12月20日买入工行H股4500万股,每股均价约为4.87港元,交易后持股比例15%。此外,平安集团通过其他子公司也买入工行H股,两者共计买入1.07亿股,斥资5.22亿港元,持股比例达到15.11%。事实上,2024年平安人寿多次增持工商银行H股,6月和8月均有买入动作。

据平安人寿公告,截至2024年9月30日,该公司资产为48258.96亿元,净资产为3176.13亿元,综合偿付能力充足率为200.45%。

2024年,险资密集加仓银行股。业内人士表示,保险公司增持银行股,或出于其估值低、股息高、财报稳定性等考虑。

中金公司研报显示,银行业绩表现稳定,支撑了其高分红水平,是银行股表现优异的关键。“银行损益表的80%都来自于历史积累的资产负债表,周期弹性更小,且银行根据预期损失计提拨备,可以起到平滑利润的作用。”中金公司研报表示。

与此同时,银行的高股息率也一直备受关注。截至2024年12月中旬,众多A股、H股上市银行披露了2024年中期分红计划。

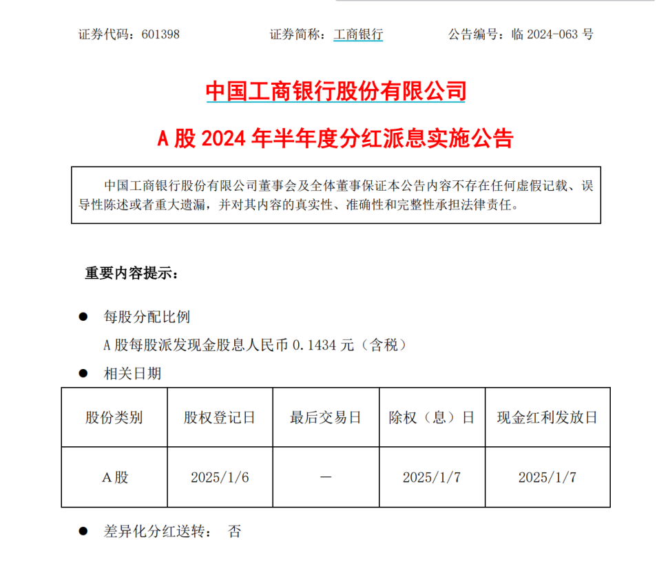
日前,工商银行发布A股2024年半年度分红派息实施公告。根据公告,本次派发现金股息共计约511.09亿元。其中,A股现金股息共计约386.62亿元。现金红利发放日为2025年1月7日。

图片
来源:工商银行公告


中证网声明:凡本网注明“来源:中国证券报·中证网”的所有作品,版权均属于中国证券报、中证网。中国证券报·中证网与作品作者联合声明,任何组织未经中国证券报、中证网以及作者书面授权不得转载、摘编或利用其它方式使用上述作品。
中证金牛座
更多精彩内容,请打开APP阅读
立即打开