中证网
返回首页

筹划重大资产重组!下周一起停牌,上市仅五月

傅苏颖 中证金牛座

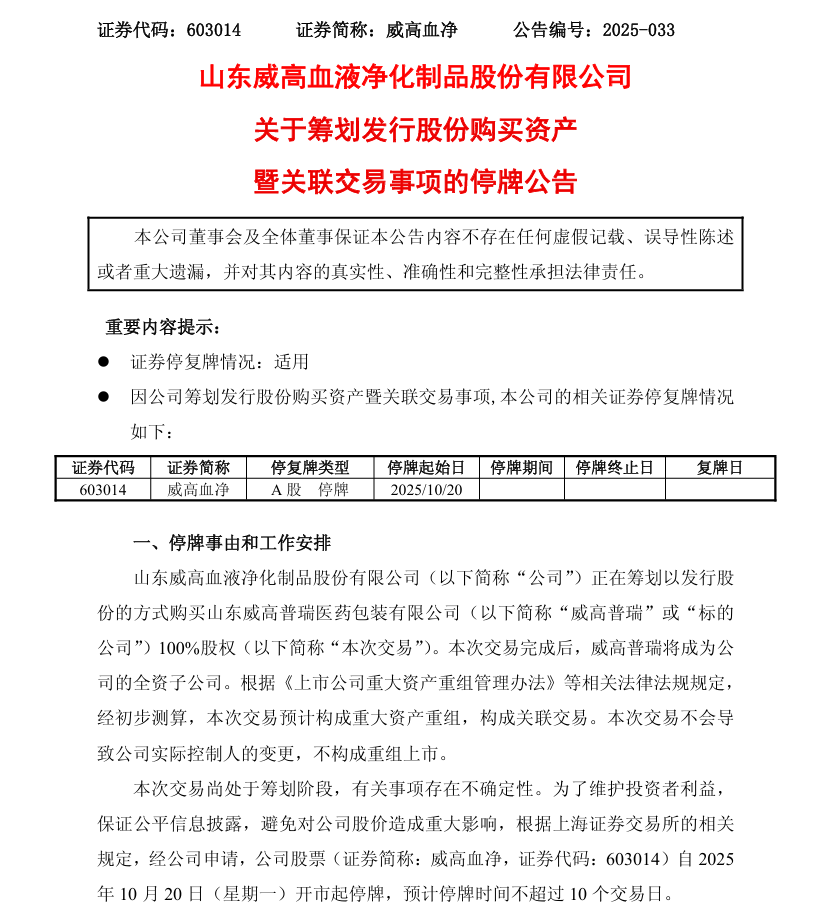
10月17日晚,威高血净发布公告称,公司正在筹划以发行股份的方式购买山东威高普瑞医药包装有限公司(简称“威高普瑞”)100%股权。本次交易预计构成重大资产重组,构成关联交易,但不会导致公司实际控制人的变更。目前,交易尚处于筹划阶段,存在不确定性。

根据公告,威高血净股票自10月20日起停牌,预计停牌时间不超过10个交易日。

今年5月19日,威高血净在上海证券交易所主板上市,上市至今仅5个月。

图片

图片来源:公司公告

筹划收购威高普瑞100%股权

根据公告披露的信息,威高普瑞成立于2018年9月13日,注册资本为1.06亿元,业务经营范围涵盖医用包装材料制造、医疗器械生产与销售等。本次交易完成后,威高普瑞将成为公司的全资子公司。

图片

图片来源:公司公告

公告显示,本次交易的交易对方为山东威高集团医用高分子制品股份有限公司、威海盛熙企业管理咨询中心(有限合伙)和威海瑞明企业管理咨询合伙企业(有限合伙)。

2025年10月17日,威高血净已与交易对方山东威高集团医用高分子制品股份有限公司、威海盛熙企业管理咨询中心(有限合伙)和威海瑞明企业管理咨询合伙企业(有限合伙)签署《合作意向协议》,约定公司拟通过发行股份的方式购买标的公司100%股权。

根据公告,上述协议为交易各方就本次交易达成的初步意向,本次交易的具体方案将由交易各方另行协商并签署协议确定。

上半年归母净利润超2亿元

威高血净于今年5月19日在上海证券交易所主板上市,上市至今仅5个月。公司主要专注于血液净化医用制品的研发、生产和销售,主要产品包括血液透析器、血液透析管路、血液透析机以及腹膜透析液,分别围绕血液透析和腹膜透析领域,辅以透析配套产品的销售,是国内产品线最为丰富的血液净化医用制品厂商之一。

公司掌握血液透析器关键制膜技术和生产工艺,是中国血液净化行业中较早在血液透析用中空纤维膜技术上取得突破的国产厂商之一,也是国内较早拥有中空纤维膜纳米级侧壁孔结构测定等关键技术的厂商。公司自主研发的血液透析器系列产品在清除率、超滤系数、筛选系数等关键性能指标上接近、达到或超过国外领先厂商主流产品,处于行业领先水平。

威高血净2025年半年报显示,截至该报告期末,公司拥有第Ⅲ类医疗器械产品注册证16张;产品销售覆盖了我国31个省、直辖市和自治区,最终销往我国超过6000家医院、透析中心等医疗机构,其中有超1000家三级医院。

2025年上半年,公司实现营业收入17.65亿元,较上年同期增长8.52%;实现归属于上市公司股东的净利润2.2亿元,较上年同期增长10.11%。

Wind数据显示,截至10月17日,公司股价收盘报38.61元/股,最新市值为161亿元。


中证网声明:凡本网注明“来源:中国证券报·中证网”的所有作品,版权均属于中国证券报、中证网。中国证券报·中证网与作品作者联合声明,任何组织未经中国证券报、中证网以及作者书面授权不得转载、摘编或利用其它方式使用上述作品。
中证金牛座
更多精彩内容,请打开APP阅读
立即打开