中证网
返回首页

陈广益接棒方一天!莫海波将为6000亿的万家基金带来什么?

魏昭宇 中证金牛座

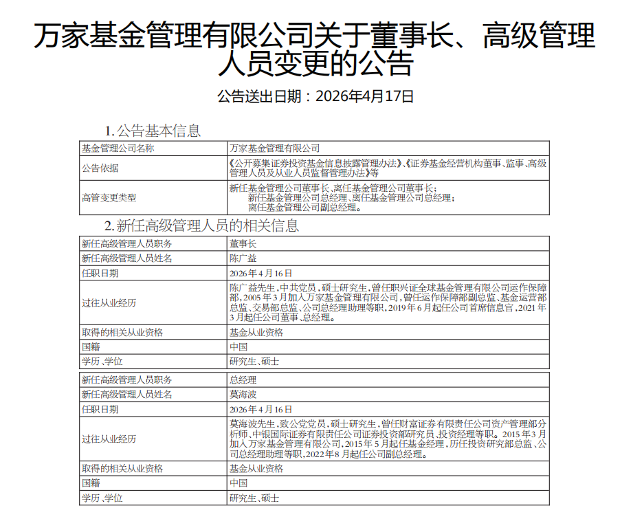
4月17日,万家基金发布高管变更公告。公告显示,公司党委书记、董事长方一天因个人原因离任。公司现任总经理陈广益接任董事长职务,副总经理、基金经理莫海波为新任总经理。

此次人事变动,正值万家基金资产管理规模突破六千亿元之际,标志着这家成立逾二十年的公募基金公司进入新的发展阶段。

图片来源:基金公告

记者了解到,方一天的离任伴随着其职业轨迹的延伸,其下一站或将赴任上海另一家公募机构总经理。而新任董事长陈广益和总经理莫海波都是在公司内部成长起来的关键人物,其晋升体现了从核心业务骨干中选拔管理者的路径。尤其是莫海波作为深耕投资的实战派,或将为公司下一阶段的发展带来新的侧重点。

行业老将接棒

将投研思维深度融入战略决策

新任总经理莫海波的上任,意味着万家基金的经营重心或将交由一位从投研核心成长起来的管理者。他的职业生涯起步于卖方研究,曾在财富证券、中银国际证券担任研究员和投资经理。2015年3月,他加入万家基金,历任投资研究部总监、总经理助理、副总经理,并一直兼任基金经理,是公司投研体系的中坚力量。

莫海波的投资管理业绩是其履历中的亮点。Wind数据显示,截至2025年末,莫海波管理超120亿元规模的基金。Choice数据显示,其管理时间最长的产品之一——万家和谐增长混合A,自2015年5月接手管理以来,截至2026年4月10日,任职回报率超过355%,任职年化回报率超14%,在同类产品中排名领先。他所管理的另一只基金万家臻选混合,在2025年末获得第22届基金业金牛奖“七年期开放式混合型持续优胜金牛基金”。

莫海波对市场的研判也常为市场所关注。近期,他表达了对A股市场“中性偏乐观”的看法,认为随着扩内需政策的逐步落地与经济修复,市场底部区域有望震荡抬升。在具体的投资方向上,他明确看好科技成长类资产,认为发展新质生产力是主线,以人工智能(AI)为代表的科技行业可能迎来应用爆发。

在其最新的分析中,莫海波详细阐述了看好的细分领域,例如受益于AI基建需求持续超预期的光模块行业,以及因AI技术驱动从生产端效率提升转向消费端玩法创新,从而迎来价值重估机遇的游戏行业。这些基于产业趋势的研究判断,勾勒出其对未来投资机会的思考脉络。

陈广益新任董事长

接任方一天担任董事长职务的陈广益,亦是万家基金早年培养起来的内部核心业务骨干。

公开资料显示,陈广益曾任职兴证全球基金运作保障部,2005年3月加入万家基金,曾任运作保障部副总监、基金运营部总监、交易部总监、总经理助理,2019年6月起任公司首席信息官,2021年3月起任公司董事、总经理。

谈及公司未来的战略发展思路,万家基金表示,在主动权益领域,将持续强化“平台型、一体化、多策略”投研体系建设。

一是持续加大研发投入,夯实投研整体实力,搭建科学的人才培养体系,形成完善的人才梯队,基于投研人员研究背景、从业经历、投资框架和投资风格的差异化,打造一体多元的投研平台。

二是塑造“积极进取、尊重包容、和而不同”的投研文化,为每一位投研人员独立思考、思维碰撞、成果共享提供良好氛围,公司投研人员稳定性远高于行业平均水平。

三是建立科学长效考核机制,遵循客观公正、量化优先、公开透明、注重实效、长期考核的原则,坚持中长期业绩评价导向,注重考核结果与投资者回报挂钩。

四是不断完善投研风控一体化系统建设,坚守合规底线,打造从投前、投中到投后全链条科学严密的投资和风控流程,严格贯彻落实监管要求。

在被动指数领域,万家基金表示,公司高度重视被动指数业务的发展前景。自2022年公司重点发展被动指数业务以来,ETF产品规模稳步增长,行业影响力逐步提升,目前产品类型已覆盖宽基、行业主题、Smart Beta、港股通、QDII和债券ETF六大类型。未来,公司将持续加大对ETF业务的投入,并通过整合行业研究、宏观策略、投顾与FOF等投研力量,逐步形成可直接应用的产品化、策略化研究与服务成果。

此外,在低利率时代,客户对稳健型产品的需求显著上升,万家基金表示,公司将持续完善固收+和FOF产品体系,优化投资策略,严控产品回撤,为投资者提供稳健的底仓型配置工具。同时,基金投顾业务作为连接客户与产品的重要桥梁,已纳入公司一体化财富管理体系,公司将以客户账户的长期收益为目标,通过“策略输出+场景化陪伴”的模式,力争提升客户持有体验感和投资获得感。

万家十一年

规模跃升与战略布局

方一天的离任,结束了他在万家基金长达十一年的职业生涯。其最早曾任职于上海财政证券公司,此后在中国证监会系统及上海证券交易所旗下公司的经历,为其铺垫了独特的监管与市场复合视角。这段背景使其在2014年10月加入、并于2015年7月正式出任万家基金董事长后,能够更为宏观地把握公司发展方向与行业脉搏。

在方一天的任内,万家基金实现了资产管理规模的跨越式增长。根据公开信息,截至2025年末,公司管理总规模已超过6000亿元。其中,公募基金管理规模在2025年一年内增长了约20%,达到约5955亿元,创下公司成立以来的新高。

企业营收方面,万家基金股东——中泰证券年报显示,2025年,万家基金实现营业收入20.75亿元,实现净利润3.75亿元,同比分别增长16.63%、14.81%。

在方一天任内,万家基金在多个领域实现了前瞻性的战略化布局。比如,2018年,万家基金成为当年唯一一家获得合格境内机构投资者(QDII)资格的基金公司;再比如,2019年,万家基金跻身第二批获批科创主题基金的机构行列。公司的投资能力也收获了市场肯定,曾在多个年份拿下“金牛基金管理公司”称号,主动管理能力优秀。

中证网声明:凡本网注明“来源:中国证券报·中证网”的所有作品,版权均属于中国证券报、中证网。中国证券报·中证网与作品作者联合声明,任何组织未经中国证券报、中证网以及作者书面授权不得转载、摘编或利用其它方式使用上述作品。
中证金牛座
更多精彩内容,请打开APP阅读
立即打开