中证网
返回首页

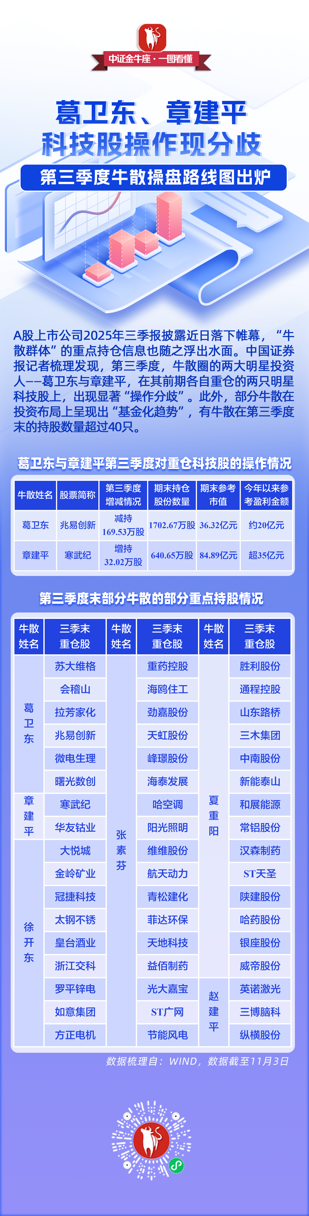
【一图看懂】葛卫东、章建平科技股操作现分歧,三季度牛散操盘路线图出炉

王辉,黄炫 中证金牛座

中证网声明:凡本网注明“来源:中国证券报·中证网”的所有作品,版权均属于中国证券报、中证网。中国证券报·中证网与作品作者联合声明,任何组织未经中国证券报、中证网以及作者书面授权不得转载、摘编或利用其它方式使用上述作品。
中证金牛座
更多精彩内容,请打开APP阅读
立即打开