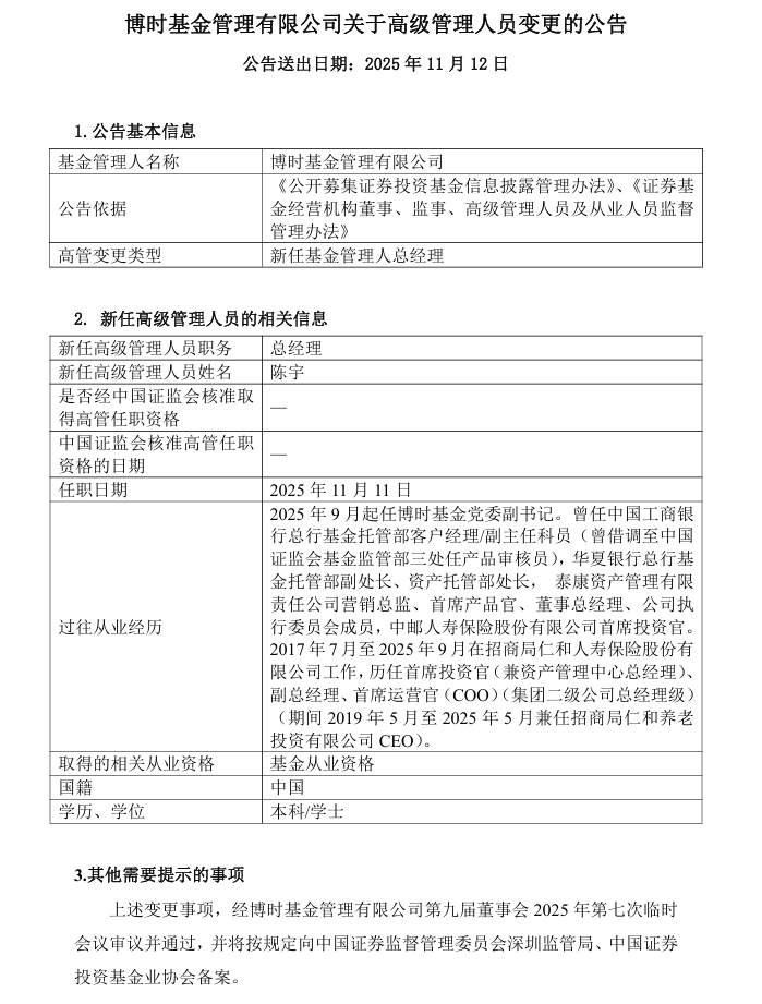
陈宇任博时基金总经理
张韵
中证金牛座
11月11日晚间,博时基金公告称,陈宇自11月11日起任公司总经理一职,董事长张东不再代任总经理职务。
公开履历显示,陈宇曾在华夏银行、泰康资管及中邮人寿等多个金融机构担任管理职务。2017年7月至2025年9月在招商局仁和人寿保险股份有限公司工作,历任首席投资官(兼资产管理中心总经理)、副总经理、首席运营官(COO)(集团二级公司总经理级),期间2019年5月至2025年5月兼任招商局仁和养老投资有限公司CEO(首席执行官)。2025年9月起,任博时基金党委副书记。
博时基金表示,在公募基金行业变革、市场竞争加剧的背景下,陈宇的跨领域管理经验可以为博时基金带来更多的协同效应。
截至2025年三季度末,博时基金在管公募基金接近400只(主代码口径),管理资产(含子公司)总规模逾1.8万亿元。
