市场监管总局无条件批准丰田通商收购新疆天汇汽车部分业务、申通快递收购丹鸟物流股权
中证金牛座
中证金牛座
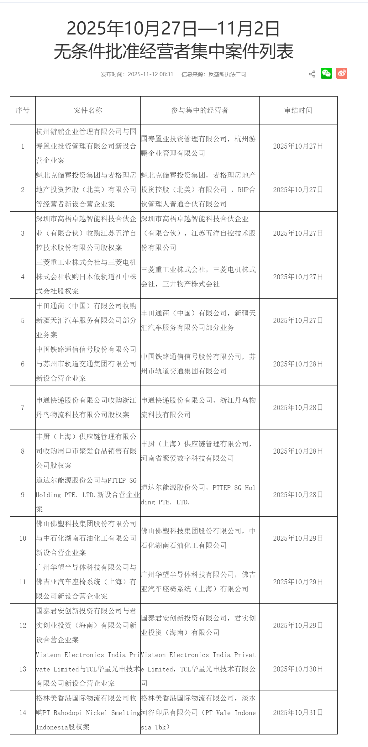
市场监管总局11月12日发布2025年10月27日—11月2日无条件批准经营者集中案件列表,包括丰田通商(中国)有限公司收购新疆天汇汽车服务有限公司部分业务案、申通快递股份有限公司收购浙江丹鸟物流科技有限公司股权案等。

图片来源:市场监管总局网站