最低至10元!多只高溢价LOF限购升级
王鹤静
中证金牛座
12月25日,昨日涨停的多只LOF产品集体大幅回调,国泰商品LOF、黄金主题LOF、国投瑞盈LOF、国投白银LOF、中信保诚商品LOF全部跌停,嘉实黄金LOF、黄金LOF均跌超9%。同时,上述LOF的溢价率同步收敛,国投白银LOF依然还有45%的溢价率。
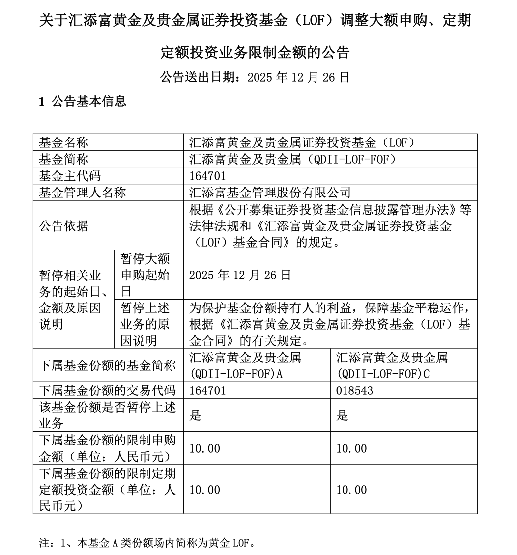
盘后,多家LOF基金管理人发布公告,对旗下LOF产品限购升级。根据公告,自12月26日起,黄金LOF的A份额、C份额限制申购金额由此前的5000元大幅降至10元;国泰商品LOF的A份额、D份额限制申购金额由此前的5000元降至1000元。截至12月25日,黄金LOF、国泰商品LOF的溢价率分别为7.63%、15.42%。

图片来源:基金公告