境内规模最大ETF,将变更简称
王鹤静
中证金牛座
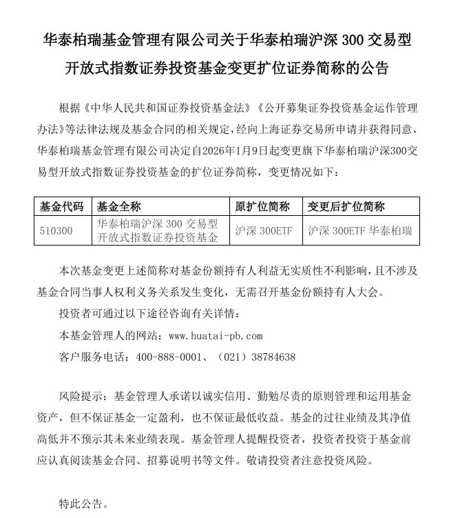
1月7日晚间,华泰柏瑞基金发布公告称,根据相关规定,经向上交所申请并获得同意,华泰柏瑞基金决定自1月9日起变更旗下华泰柏瑞沪深300ETF的的扩位证券简称,由“沪深300ETF”变更为“沪深300ETF华泰柏瑞”。
Wind数据显示,截至1月6日,华泰柏瑞沪深300ETF规模达4394.40亿元,再创历史新高,该基金也是目前境内规模最大的ETF产品。
华泰柏瑞基金表示,此次调整响应了2025年11月沪深交易所发布的基金业务指南修订要求,按照“核心投资标的+ETF+管理人”的格式,在原有简称基础上增加“华泰柏瑞”的管理人标识亮明身份,推动ETF市场更加标准化、透明化、投资者友好化,帮助投资者降低因名称相似导致的辨识困难与操作风险。

图片来源:基金公告