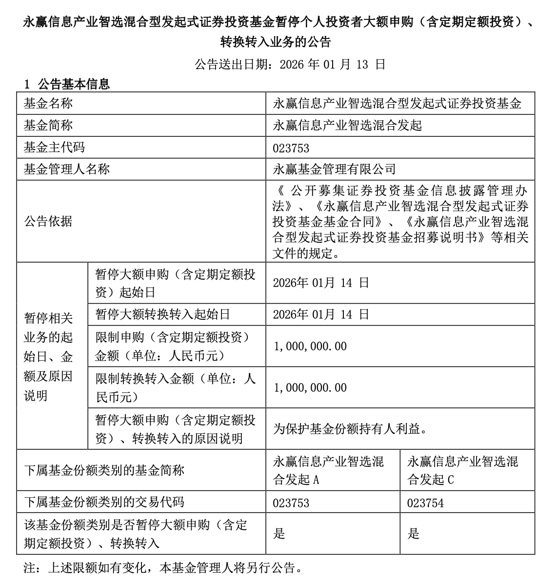
德邦稳盈增长、永赢信息产业智选宣布限购
王鹤静
中证金牛座
1月13日,德邦稳盈增长、永赢信息产业智选等昨日大涨的主动权益基金集体宣布限购。
根据基金管理人公告,为保护基金份额持有人利益,1月13日起,德邦稳盈增长的A类份额、C类份额分别限制1000万元、100万元以上的大额申购;自1月14日起,永赢信息产业智选限制100万元以上的大额申购。
根据此前季报披露的资料显示,两只基金均聚焦AI应用投资主线,在昨日AI板块大涨的情况下,永赢信息产业智选A、德邦稳盈增长A分别涨超13%、8%。并且,中国证券报·中证金牛座记者从业内获悉,两只产品昨日在互联网基金销售平台的申购量显著增加。


图片来源:基金公告