中证网
返回首页

3000亿公募机构,总经理变更

张韵 中证金牛座

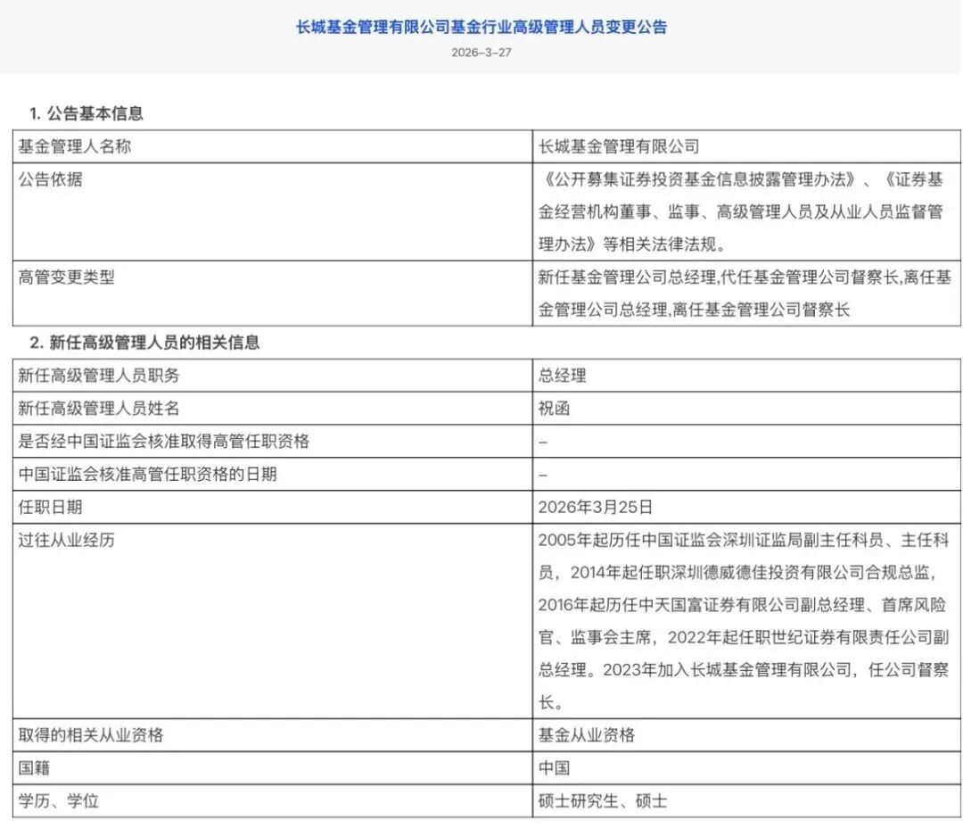
3月27日,长城基金发布公告称,原总经理邱春杨因工作变动于3月25日离任,原督察长祝函任职总经理,代任督察长。

公告显示,祝函曾任深圳证监局副主任科员、主任科员,深圳德威德佳投资有限公司合规总监,中天国富证券副总经理、首席风险官、监事会主席,世纪证券副总经理。2023年加入长城基金,任督察长。

图片来源:公司公告

Wind数据显示,长城基金成立于2001年。截至2025年末,长城基金在管产品超过120只(主代码口径),总管理规模超过3700亿元,创历史新高。相比2024年末,公司总管理规模增加超过400亿元。

今年以来,多家公募基金公司(含券商资管)出现高管变更。其中,5家基金公司更换董事长,9家基金公司更换总经理(由代任转为正式任职的不纳入统计口径)。

长城基金表示,近年来,公司始终立足普惠金融定位,秉持持有人利益至上原则,持续锻造自身核心竞争力,巩固扩大“固收投资见长,科技投资领先,成长投资有特色”的优势,捕捉多元投资机会。

谈及对近期市场的看法,长城基金认为,近期市场扰动的核心仍然是地缘冲突事件发酵,及其对油价和风险偏好的传导影响。一方面,若油价中枢持续抬升,对亚太经济、化工链、煤炭链和部分防御资产的影响会更大;另一方面,当前市场面临较大的资金负反馈风险,即较低风险偏好投资者的赎回型风险,其风险释放预计较集中且短暂。

对于市场何时走出扰动,长城基金认为主要有三个观察点:一是战争扰动减弱,二是油价波动率下降,三是市场重新出现可持续的产业催化和风险偏好改善。在短期情绪性下跌过后,风险逐步释放,后续市场有望回归内生逻辑。投资方向上,低位顺周期板块或更加受益。可关注旧能源(如油气、煤炭)、新能源(如绿电)、低位周期(如农业)、高质量增长(如自由现金流)等。


中证网声明:凡本网注明“来源:中国证券报·中证网”的所有作品,版权均属于中国证券报、中证网。中国证券报·中证网与作品作者联合声明,任何组织未经中国证券报、中证网以及作者书面授权不得转载、摘编或利用其它方式使用上述作品。
中证金牛座
更多精彩内容,请打开APP阅读
立即打开