富春染织:一季度净利同比预增1347.69%到1554.50%
中证金牛座
中证金牛座
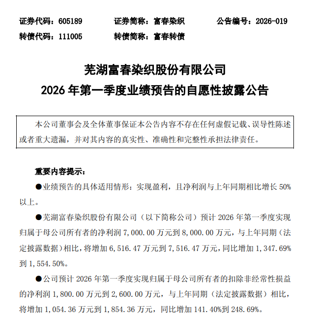
富春染织4月8日盘后公告,经公司财务部门初步测算,预计2026年第一季度实现归属于母公司所有者的净利润7000万元到8000万元,同比增加1347.69%到1554.50%。
富春染织表示,报告期内,公司聚焦提升产品品质与效益,产品定价调整策略成效明显,同时叠加大宗商品棉花及染化料价格上涨等因素,公司盈利水平持续提升,逐步从规模扩张转向高质量发展。

图片来源:公司公告