中证网
返回首页

重要子公司停产!未名医药,被实施其他风险警示

张鹏飞 中证金牛座

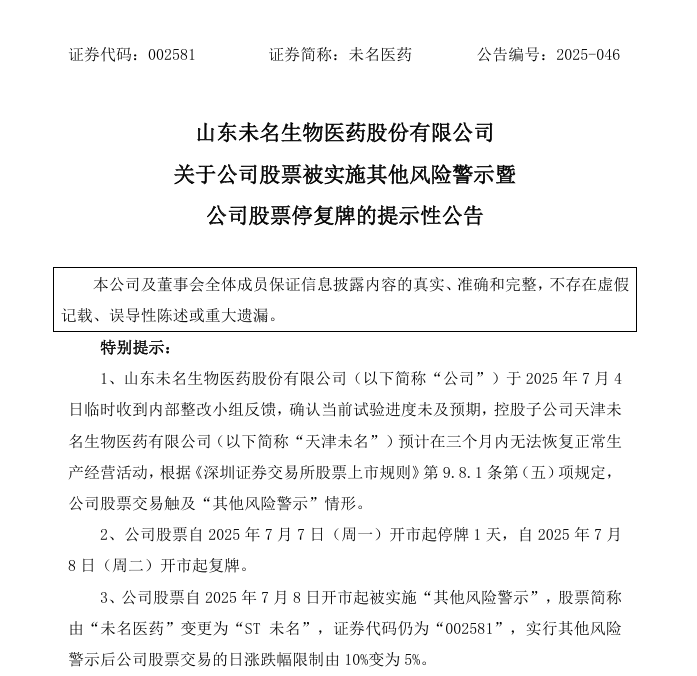
未名医药7月4日晚间公告称,公司临时收到内部整改小组反馈,确认当前试验进度未及预期,控股子公司天津未名预计在三个月内无法恢复正常生产经营活动,公司股票交易触及“其他风险警示”情形。

公告称,公司股票将自7月7日开市起停牌1天,7月8日开市起复牌,同时被实施“其他风险警示”,股票简称由“未名医药”变更为“ST未名”。

来源:公司公告

药品生产不符合要求

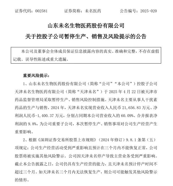
4月22日,天津市药品监督管理局对天津未名采取暂停生产、销售的风险控制措施,原因是天津市药品监督管理局对天津未名生物医药有限公司进行了药品GMP符合性检查,经综合评定、研判,天津未名相关药品生产行为不符合《药品生产质量管理规范》(2010年修订)要求。

未名医药在4月24日披露天津未名停产后,曾预计整改周期不超过三个月。 

来源:公司4月24日公告

7月4日,内部整改小组反馈“试验进度未及预期”,确认天津未名无法在7月21日前恢复生产。根据《深圳证券交易所股票上市规则》相关规定,公司股票交易触及“其他风险警示”情形。

作为未名医药的重要子公司,天津未名主要从事人干扰素药品的生产与销售。公司此前公告称,天津未名产品人干扰素a2b喷雾剂于4月25日被干扰素省际联盟集中带量采购领导小组办公室取消省际联盟采购中选资格。

未名医药2024年财务数据显示,报告期内,子公司天津未名实现营业收入2.17亿元,占未名医药总营收的60.09%;实现净利润-1400.37万元,占合并报表净利润的9.8%。

未名医药表示,公司董事会已深切认识到上述事项对公司造成的不利影响,将积极配合监管部门完成缺陷整改工作,争取尽快恢复生产。

曾因信披违规被罚

未名医药曾因信披违规被监管部门处罚。

2024年8月,未名医药因未按规定披露关联方及非经营性关联交易、未按规定及时披露重要合同及合同履行的重大进展,被山东证监局责令改正,给予警告,并处以310万元罚款;并对时任董事长潘爱华给予警告,并处以240万元罚款;对时任董事罗德顺给予警告,并处以140万元罚款;对时任董事杨晓敏给予警告,并处以120万元罚款;对时任董事会秘书赵辉给予警告,并处以30万元罚款。

业绩方面,近年来,未名医药业绩持续低迷,已连续三年亏损。2022年至2024年,公司归母净利润分别为-1468万元、-3.32亿元、-1.37亿元,三年累计亏损超4.8亿元。

今年一季度,公司实现营业收入3532.99万元,同比下降57.84%;归母净利润为-3685.04万元,同比下降33.01%;归母扣非净利润为-3737.58万元,同比下降31.93%。

未名医药在公告中表示,截至目前,公司除本次涉及事件的天津未名,公司其余分子公司经营正常,仍具有正常生产经营的能力。公司将优化管理、削减开支、控制成本、增强业务盈利能力,保证公司主营业务稳健运营。

中证网声明:凡本网注明“来源:中国证券报·中证网”的所有作品,版权均属于中国证券报、中证网。中国证券报·中证网与作品作者联合声明,任何组织未经中国证券报、中证网以及作者书面授权不得转载、摘编或利用其它方式使用上述作品。
中证金牛座
更多精彩内容,请打开APP阅读
立即打开