中证网
返回首页

DeepSeek,上车!

李嫒嫒 中证金牛座

近日,东风汽车、吉利汽车、零跑汽车等多个车企宣布与DeepSeek深度融合,以推动智能化加速升级。

小鹏汽车董事长何小鹏日前在开工信中提到DeepSeek,他表示,未来十年,AI会驱动汽车产生巨大变革,也会驱动全球范围内硬件软件产生巨变。

国投证券研报认为,Deepseek开源带来的端侧的机会在向汽车、机器人等多种终端方向不断延伸。

“席卷”车圈 智能交互再升级

日前,多家车企宣布与DeepSeek深度融合。

2月6日,吉利汽车宣布,其自研的星睿大模型与DeepSeek-R1完成深度融合。吉利汽车将利用DeepSeek-R1模型对星睿车控FunctionCall大模型、汽车主动交互端侧大模型等进行蒸馏训练。融合后的AI系统不仅能精准理解用户的模糊意图,准确调用约2000个车载接口,而且能基于车内外场景主动分析用户潜在需求,提供车辆控制、主动对话、售后等服务,大幅提升智能交互体验。

此外,吉利旗下的极氪智能座舱团队已完成旗下自研Kr AI大模型与DeepSeek R1大模型的深度融合。据悉,后续极氪智能座舱团队会以DeepSeek R1大模型为基础,持续训练极氪自研Kr AI大模型推理能力。

2月8日,东风汽车宣布,东风汽车旗下自主品牌已完成DeepSeek全系列大语言模型接入工作,并将于近期陆续搭载应用于包括东风岚图、东风猛士、东风奕派、东风风神、东风纳米在内的东风自主品牌车型。

其中,自2月7日起,东风岚图启动与DeepSeek大模型的逐步深度融合,2月14日,岚图知音的用户将可通过OTA更新,逐步体验到云端深度融合DeepSeek能力的岚图逍遥座舱AI智能体带来的轻松便捷。同时,全新岚图梦想家也将同步搭载。

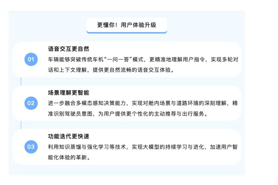
东风汽车表示,接入DeepSeek后,语音交互更自然、场景理解更智能、功能迭代更快速。

图片

图片来源:东风汽车

2月8日,上汽集团宣布,近日,宝骏汽车灵语智舱与DeepSeek大模型已完成深度融合。创新实现DeepSeek和中枢大模型的“双模”部署,宝骏享境实现了任务智能调度,即用户简单问题快速响应、复杂问题深度思考后精准回答。

另外,奇瑞集团宣布,将使奇瑞的雄狮智能座舱系统——Lion AI智舱大模型通过DeepSeek实现更精准的语音指令响应和更智能化的场景应用。此外,奇瑞墨甲机器人已将DeepSeek模型部署到机器人云平台,以实现更个性化和灵活的互动体验。

零跑汽车也宣布,其部署的DeepSeek-R1的零跑全新座舱即将上线。目前,小零GPT大模型已接入DeepSeek-R1开源模型。同时,DeepSeek-R1大模型已在零跑内部IT团队运营部署,辅助工作提效。

长城汽车CTO吴会肖2月8日在社交平台发文称:“DeepSeek的demo在长城汽车上已经跑通,Coffee Agent已完成融合适配。”

在以人工智能为代表的新一轮科技革命加速演进背景下,智能化为汽车产业的发展注入新的活力。公开资料显示, DeepSeek是一款大语言模型(LLM),主打“极致性价比”。性能比肩Open AI的顶尖模型o1,但成本却是GPT-4o的十分之一。

抢抓AI汽车赛道

多家车企举办智能化战略发布会,抢抓AI汽车赛道。

2月9日,长安汽车正式发布智能化战略“北斗天枢2.0计划”。长安汽车董事长朱华荣透露,在智能驾驶领域,2026年,长安天枢智驾将实现全场景L3级自动驾驶,2028年,将进一步实现全场景L4级功能。另外,今年8月长安将率先在10万元级别的车型上搭载激光雷达。

2月10日,比亚迪将召开智能化战略发布会。根据预热海报,将提升“天神之眼”智驾能力的覆盖面,“让每一个人都能畅享高阶智驾”,开创智驾新时代。“天神之眼”是比亚迪的高阶智能驾驶辅助驾驶系统。不仅拥有纯视觉智驾方案,也配有激光雷达方案。

此外,吉利将在今年3月初,发布AI智能化战略布局。何小鹏认为,未来十年,AI会驱动汽车产生巨变。

业内人士认为,2025年起,智驾平权及智驾功能升级将成为大势所趋,高阶智驾渗透率将有望继续提升,产业链中传感器、域控制器等智驾相关硬件渗透率也将随之提升,智能驾驶产业链相关整车及零部件公司有望受益。

民生证券研报显示,2025年智驾技术进步有望降低智驾硬件门槛,将智驾应用在20万元以内的主流市场中,以小鹏和比亚迪为首的车企有望通过平价智能化,在2025年形成差异化优势,并获得销量的提升。

中证网声明:凡本网注明“来源:中国证券报·中证网”的所有作品,版权均属于中国证券报、中证网。中国证券报·中证网与作品作者联合声明,任何组织未经中国证券报、中证网以及作者书面授权不得转载、摘编或利用其它方式使用上述作品。
中证金牛座
更多精彩内容,请打开APP阅读
立即打开