中证网
返回首页

德力股份控制权拟变更,上半年业绩大幅下滑

董添 中证金牛座

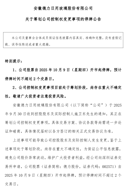
德力股份10月8日晚间公告,控股股东及实际控制人施卫东正在筹划公司控制权变更事项。公司股票自10月9日(星期四)开市起停牌,预计停牌时间不超过2个交易日。

来源:公司公告

公告称,德力股份于9月30日收到控股股东及实际控制人施卫东的通知,其正在筹划公司控制权变更事项,具体交易方案、协议条款等尚需进一步论证和磋商,具体情况届时以各方签订的相关正式交易协议为准。

上述事项可能导致公司控股股东及实际控制人发生变更。上述事项处于筹划阶段,尚存在重大不确定性,公司股票自10月9日(星期四)开市起停牌,预计停牌时间不超过2个交易日。

停牌期间,公司将根据相关事项进展情况,严格按照相关法律法规的规定和要求履行信息披露义务,待上述事项确定后,公司将及时发布相关公告并申请公司股票复牌。

德力股份2025年半年报显示,报告期内,公司实现营业收入约7.71亿元,同比下降6%;实现归母净利润-4531.66万元,同比下降490.74%。

对于业绩下滑,公司称,全资子公司蚌埠光能投产后,虽然在产品生产良率和产品品质上快速达到或接近行业头部企业的水平,但由于受光伏产业整体下行趋势的影响,包括蚌埠光能在内的光伏产业链企业均受到供需失衡和价格下降的双重压力。报告期初,为了减少现金流亏损损失,蚌埠光能停炉待产。

9月30日,德力股份股价收报8.32元/股,涨幅为6.12%。

来源:Wind


中证网声明:凡本网注明“来源:中国证券报·中证网”的所有作品,版权均属于中国证券报、中证网。中国证券报·中证网与作品作者联合声明,任何组织未经中国证券报、中证网以及作者书面授权不得转载、摘编或利用其它方式使用上述作品。
中证金牛座
更多精彩内容,请打开APP阅读
立即打开