中证网
返回首页

300128,毛利率下降,预计亏损扩大

董添 中证金牛座

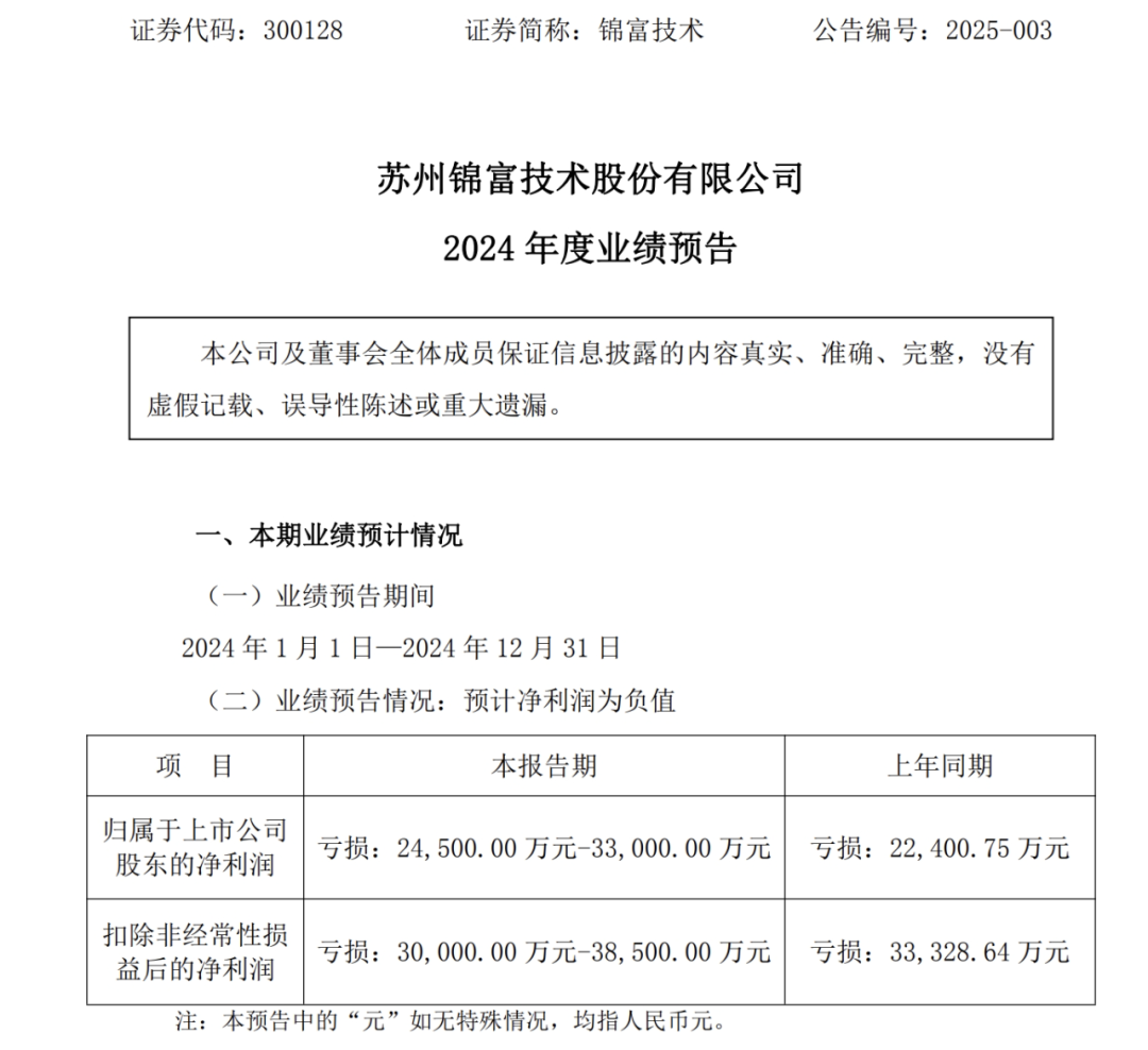
锦富技术(300128)1月19日晚间披露2024年业绩预告,公司预计2024年归属于上市公司股东的净利润亏损2.45亿元至3.30亿元,同比续亏,上年同期为亏损2.24亿元,亏损进一步扩大。

业绩预计续亏

1月19日晚,锦富技术发布2024年度业绩预告,公司预计2024年归属于上市公司股东的净利润亏损2.45亿元至3.30亿元,扣除非经常性损益后的净利润亏损3亿元至3.85亿元。

图片

图片来源:公司公告

公告显示,受行业市场竞争加剧等因素的影响,2024年度公司智能检测及自动化装备业务的营业收入、毛利率较上年有所下降,导致2024年度公司综合销售毛利较上年有所下降。受行业市场竞争加剧及客户需求减少等因素的影响,子公司迈致科技业务的开展不及预期,根据初步测算,公司收购的迈致科技资产组所形成的合并商誉在2024年末预计发生减值,减值准备金额预计5000万元至7000万元。2024年度公司因开拓新产品、新业务,相关的成本费用有所增加,其中,2024年度职工薪酬、长期资产折旧摊销、业务招待费等费用增加较多,导致2024年度管理费用、销售费用较上年有所增加。

此外,母公司及相关子公司受行业市场竞争加剧等因素影响,未来期间很可能无法产生足够的应纳税所得额用于抵消以前年度亏损,故2024年末未确认部分可抵扣暂时性差异对应的递延所得税资产,导致所得税费用增加5000万元至6000万元。2024年度非经常性损益对利润的影响金额预计在5500万元至1.05亿元左右,上年公司非经常性损益为10927.89万元。

资料显示,公司业务主要涵盖消费电子和新能源两大领域,主导产品和服务包括液晶显示模组(LCM和BLU)及整机、消费电子元器件、检测治具及自动化设备、锂电池部件、汽车零部件、石油树脂产品、电力设备维护及安装工程等。

出售资产用于业绩补偿

锦富技术1月6日发布拟出售资产暨关联交易及业绩补偿进展的进展公告。公告显示,公司于2024年9月29日召开第六届董事会第十五次(临时)会议、第六届监事会第十三次(临时)会议,审议通过了《关于出售资产暨关联交易的议案》,并于2024年11月14日召开2024年第二次(临时)股东大会审议通过了上述议案。公司拟将所持上海神洁环保科技股份有限公司53.42%的股份以50749万元价格转让予泰兴市东智实业发展有限公司;同时公司拟向东智实业同步转让拟从业绩承诺方张思平、张合召处受让的用于抵偿业绩承诺补偿款的神洁环保7.16%股份(对应价款6801.95万元)。本次资产出售完成后,公司不再持有神洁环保股份。

截至公告披露日,东智实业已将其受让的神洁环保53.42%股份所对应转让价款50749万元、以及其受让的用于抵偿业绩承诺补偿款的神洁环保7.16%股份所对应转让价款6801.95万元,合计57550.95万元支付至公司指定的银行账户。至此,东智实业已完成本次交易全部股权转让对价的支付。

此外,神洁环保已于2024年12月完成了其股东名册变更以及董事会改选工作,公司所提名的董事均已退出神洁环保董事会,神洁环保不再纳入公司合并报表范围。


中证网声明:凡本网注明“来源:中国证券报·中证网”的所有作品,版权均属于中国证券报、中证网。中国证券报·中证网与作品作者联合声明,任何组织未经中国证券报、中证网以及作者书面授权不得转载、摘编或利用其它方式使用上述作品。
中证金牛座
更多精彩内容,请打开APP阅读
立即打开