第九届股权投资金牛奖评选启动,增设这个奖项

7月15日,由中国证券报主办的第九届股权投资金牛奖评选启动。相关股权投资机构开始填报数据参加评选。
今年以来,以DeepSeek、宇树科技为代表的中国科技公司吸引全球关注,在此之前,国内创业投资市场面临诸多挑战。创业投资行业募资、投资规模跌入冰点,对赌回购争议纷纷,投资人进退维谷……
近一年,有关部门多次发文鼓励发展股权投资、创业投资,着力从“募投管退”各环节存在的堵点卡点入手,进一步完善政策环境和管理制度,积极支持创业投资做大做强。今年的《政府工作报告》提出,健全创投基金差异化监管制度,强化政策性金融支持,加快发展创业投资、壮大耐心资本。在当前的国际形势和国内现代化产业体系建设中,作为直接融资的重要工具、创新资本形成的主要载体,私募股权创投行业的战略意义与日俱增。
第九届股权投资金牛奖评选活动旨在服务科技创新推进高水平科技自立自强,助力培育和发展新质生产力,突出创业投资战略作用,助力“耐心资本”壮大,促进科技创新、产业创新、实体经济和中小微企业发展,推动形成鼓励探索、宽容失败的创新环境,建立完善的创业投资和私募股权投资等科学评价体系和交流平台,展示股权投资行业的优秀投资机构、投资管理人,促进行业健康、可持续、高质量发展。
本届评选亮点
1.鼓励耐心资本,突出长期价值投资
为与股权投资耐心资本长期投资相契合,第九届评选持续设立VC、PE五年期机构奖项,以从更长时间维度来评价机构投资情况。
2.聚焦私募股权创投市场第一大出资主体
增设“国资投资机构金牛奖”奖项。近年来,国资已成为一级市场绝对的出资主力。在国内经济转型升级的背景下,创投市场投资趋势悄然生变,代表未来的科技创新成为必争之地,国有创投与其他创投主体也产生更多的交集。“回购”“容错机制”“保值增值”……过去一年,国资在私募股权创投市场始终处于话题中央。
3.关注地方基金发展特色模式
依托于不同的地理环境、产业环境,近年来服务于地方产业金融发展的基金小镇如雨后春笋,汇聚金融活水,赋能地方产业经济发展。本届评选持续设置“金牛基金小镇”奖项,关注地方金融发展特色模式。
重要提示
第九届股权投资金牛奖评选将继续秉承金牛奖系列评选的“公正、公平、公开、公信力”原则。
7月15日起,符合报名条件的投资机构可登录中国证券报金牛奖评选系统(https://bm.jnindex.com.cn/)或中证金牛座APP注册账号并下载EXCEL调研问卷按要求进行填报。7月29日前将EXCEL表格提交至评选系统,即为报名成功。
本届评选方案及参评须知详情请见中国证券报微信公众号(ID:xhszzb)和报名网站首页。参评机构填报和发送数据的截止时间为2025年7月29日,如果未在此时间之前完成数据提交及确认工作,将无法取得第九届中国股权投资金牛奖参评资格。
中证君为大家准备了一份本届股权投资金牛奖的参评指南,快快行动起来!
评选方案
主办单位
中国证券报
评选对象
创业投资、私募股权投资、证券公司股权投资、国有出资平台等类型资产管理机构以及相应的管理人,同时关注前述各类投资机构的经典投资案例。
评奖流程
本届评选活动流程主要分为三步:
第一步是启动。评选工作组根据国家政策导向和行业最新实际情况,完善评选规则和具体方案,启动评选。
第二步是填报数据和尽调。机构需按要求提交详细数据,评选工作组对相关机构展开尽调。
第三步是评选。评选工作组对填报数据进行整理和审核,依照实际数据和尽调情况展开核查评价,并按照评选规则确定最终获奖名单。
第九届股权投资金牛奖评选活动,将在充分调研、充分核实信息数据的基础上,结合定量和定性两部分进行综合评价,其中定量为主、定性为辅。评选活动将从多角度对完整投融资展开综合评价,从多维度综合评价融资、投资、管理、退出整个流程的各个环节,综合参评机构的整体募资、投资能力和业绩表现,充分考量参评股权投资管理机构的管理团队投资经验、管理团队稳定性、公司影响力及社会责任、公司治理等因素,确定奖项归属。
奖项设置
本届股权投资金牛奖设置以下奖项:
(一)金牛PE/VC奖项
(二)金牛综合奖项
(三)金牛产业投资奖项
(四)金牛最佳案例奖
注:上述为预设奖项,主办机构和评选工作组将根据实际情况对上述奖项设置和奖项名额进行适当调整。
评奖周期:
1)一年期奖项:2024年1月1日—2024年12月31日;
2)三年期奖项:2022年1月1日—2024年12月31日;
3)五年期奖项:2020年1月1日—2024年12月31日;
4)并购基金奖项:2020年1月1日—2024年12月31日;
5)并购案例奖项:2022年1月1日—2024年12月31日;
6)其他案例奖项:2024年1月1日—2024年12月31日。
(案例数据请填写截至2024年12月31日前已完成或者预计完成的退出案例。)
注:除创业投资(VC)奖项、私募股权投资(PE)奖项、并购基金奖项、最佳并购案例奖项中包含三年期或五年期评奖外,其他均为一年期奖项。
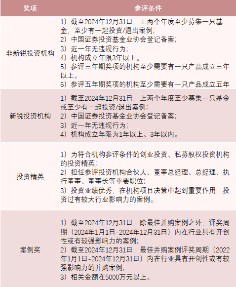
参评条件
报名参评“股权投资金牛奖”的投资机构和投资管理人应分别符合以下条件:
数据填报
如无特别注明,项目数据均指投资于中国市场(不含港澳台地区)的相关情况。
1.网站/APP登录
登录中国证券报金牛奖评选系统(https://bm.jnindex.com.cn/)或中证金牛座APP注册账号并下载EXCEL调研问卷按要求进行填报。
2.数据提交
按照主办方的要求填写EXCEL调研问卷,在7月29日之前将EXCEL表格提交至评选系统。否则将无法获得参评资格。
3.承诺
各参评机构在进行评选数据填报时,视同承诺参评机构为在中国证券投资基金业协会登记备案的股权机构,确保所有参评数据的真实性和完整性,不存在任何虚假、隐瞒、片面的情形。
主办方一旦发现参评机构存在参评数据弄虚作假的情形,将永久性撤销已颁予的所有“股权投资金牛奖”奖项,同时永久性取消“股权投资金牛奖”的参评资格。给主办方中国证券报造成损失的,中国证券报有权要求该机构赔偿全部直接及/或间接损失。
联系信息
参评机构在数据填报和参评过程中如果遇到问题,请及时与我们联系。
邮箱:
zzbjnj zzb.com.cn
联系人:
詹先生
010-58228040 13521235871
王女士
18511651585