中证网
返回首页

股价大涨超360%,多次停牌核查!603389,下周一复牌

董添 中证金牛座

7月18日晚,*ST亚振(603389)发布《关于股票交易停牌核查结果暨复牌的公告》,披露公司股票第三次停牌核查结果。根据公告,公司股票将自7月21日开市起复牌。

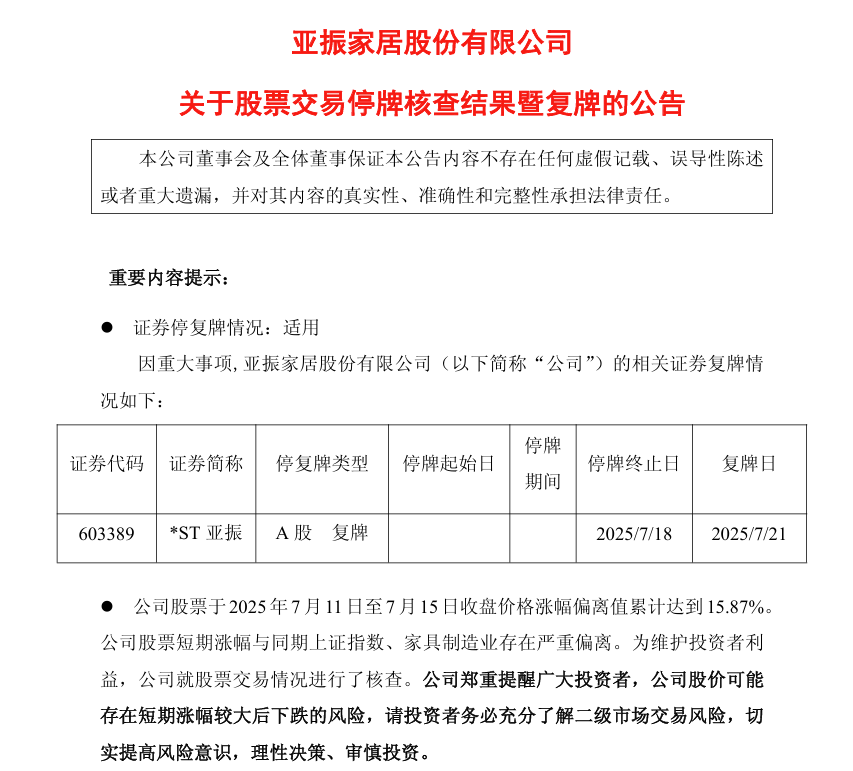
图片来源:公司公告

根据公司7月15日晚披露的《关于股票交易风险提示暨停牌核查的公告》,公司股价于7月11日至7月15日收盘价格涨幅偏离值累计达到15.87%,短期涨幅与同期上证指数、家具制造业存在严重偏离。为维护投资者利益,公司就股票交易情况进行核查。经申请,公司股票自7月16日(星期三)开市起停牌,自披露核查公告后复牌,停牌时间不超过3个交易日。

停牌核查相关情况

*ST亚振在7月18日晚披露的公告中提到,公司2024年度营业总收入约为2.02亿元,扣除与主营业务无关的业务收入和不具备商业实质的收入后的营业收入约为1.91亿元,归属于上市公司股东的净利润约为-1.17亿元,归属于上市公司股东的扣除非经常性损益的净利润约为-1.16亿元。

根据公告,公司2024年度经审计的扣除非经常性损益后的净利润为负值,且扣除与主营业务无关的业务收入和不具备商业实质的收入后的营业收入低于3亿元,触及《上海证券交易所股票上市规则》第9.3.2条第一款第(一)项规定,公司股票于5月6日起实施退市风险警示,股票简称由“亚振家居”变更为“*ST亚振”。

公司预计,2025年半年度归属于上市公司股东的净利润为-3950万元至-3300万元,归属于上市公司股东的扣除非经常性损益的净利润为-3800万元到-3200万元(未审计)。

此外,公司已于5月30日收到原控股股东上海亚振投资有限公司与吴涛及其一致行动人范伟浩提供的中国证券登记结算有限责任公司上海分公司出具的《证券过户登记确认书》,亚振投资与吴涛及其一致行动人范伟浩协议转让公司股份事项已完成过户登记。公司控股股东由亚振投资变更为吴涛,实际控制人由高伟、户美云、高银楠变更为吴涛。

6月5日,公司收到吴涛的《要约收购报告书》。吴涛基于对公司价值及未来发展前景的认可,于6月10日至7月9日,以5.68元/股的价格向吴涛及其一致行动人范伟浩之外的公司全体股东发出部分要约,预定要约收购上市公司股份数量约为5517.79万股(占上市公司总股本的21%)。通过此次部分要约收购增加对上市公司的持股比例,进一步巩固其对公司的控制权。

截至7月9日,此次部分要约收购期限届满。根据中国证券登记结算有限责任公司上海分公司提供的数据统计,在此次部分要约收购期限内,预受要约的股东账户总数为8户,预受要约股份总数共计5377.38万股,占公司总股本的20.47%。最终预受要约股份的数量少于收购人预定收购数量,吴涛将按照要约收购约定的条件购买被股东预受的股份。此次要约收购清算过户手续将于近日办理。

今年以来股价最高涨约363%

Wind数据显示,自4月8日*ST亚振股价的阶段性低点以来,公司股票区间涨幅已达362.96%;而自5月6日实施退市风险警示以来,*ST亚振区间涨幅达253.27%。期间,*ST亚振曾多次发布停牌核查公告。

图片来源:Wind
6月16日晚,*ST亚振披露《关于股票交易停牌核查结果暨复牌的公告》。公告显示,公司股票于2025年5月6日至6月11日连续二十六个交易日内日收盘价格涨幅偏离值累计达到107.83%,多次触及股票交易异常波动。这是公司自5月6日复牌起实施退市风险警示以来,首次公告停牌核查结果。

图片来源:公司公告
此后,6月26日晚,*ST亚振再度发布《关于股票交易风险提示暨停牌核查的公告》称,公司股票于6月17日至6月26日收盘价格涨幅偏离值累计达到29.43%。第二次停牌核查后,公司股票于7月4日复牌。

图片来源:公司公告
*ST亚振提醒投资者称,公司股价可能存在短期涨幅较大后下跌的风险,请投资者务必充分了解二级市场交易风险,切实提高风险意识,理性决策、审慎投资。

中证网声明:凡本网注明“来源:中国证券报·中证网”的所有作品,版权均属于中国证券报、中证网。中国证券报·中证网与作品作者联合声明,任何组织未经中国证券报、中证网以及作者书面授权不得转载、摘编或利用其它方式使用上述作品。
中证金牛座
更多精彩内容,请打开APP阅读
立即打开