中证网
返回首页

“一字”跌停!000622,无法按期披露财报,将被终止上市

董添 中证金牛座

*ST恒立(000622)未能在规定时间内披露财报,面临退市风险。受此影响,4月30日,公司股票“一字”跌停,收报1.78元/股。

图片

图片来源:同花顺

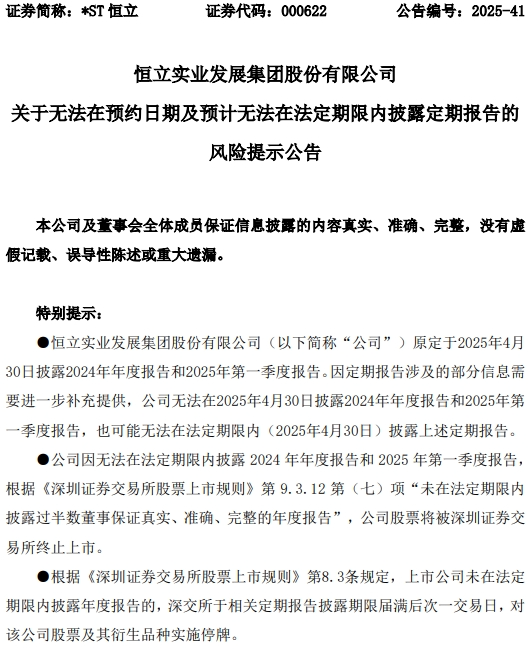
4月29日晚间,*ST恒立披露关于无法在预约日期及预计无法在法定期限内披露定期报告的风险提示公告。因定期报告涉及的部分信息需要进一步补充提供,公司无法在4月30日披露2024年年度报告和2025年第一季度报告。公司提示风险称,公司因无法在法定期限内披露2024年年度报告和2025年第一季度报告,公司股票将被深圳证券交易所终止上市。

公司股票将被终止上市

*ST恒立公告显示,公司原定于4月30日披露2024年年度报告和2025年第一季度报告。因定期报告涉及的部分信息需要进一步补充提供,公司无法在4月30日披露2024年年度报告和2025年第一季度报告,也可能无法在法定期限内(4月30日)披露上述定期报告。

图片

图片来源:公司公告

公司因无法在法定期限内披露2024年年度报告和2025年第一季度报告,根据《深圳证券交易所股票上市规则》第9.3.12第(七)项“未在法定期限内披露过半数董事保证真实、准确、完整的年度报告”,公司股票将被深圳证券交易所终止上市。根据《深圳证券交易所股票上市规则》第8.3条规定,上市公司未在法定期限内披露年度报告的,深交所于相关定期报告披露期限届满后次一交易日,对该公司股票及其衍生品种实施停牌。

对于无法在法定期限内披露报告的原因,*ST恒立公告显示,深圳旭泰会计师事务所(普通合伙)对公司2024年年度报告审计过程中,未按照双方签订的《审计业务约定书》及《总体审计策略》规定的时间、流程以及法定程序开展审计工作,公司于4月29日下午3点后才收到深圳旭泰会计师事务所(普通合伙)出具的正式审计报告及其他相关专项报告。

基于上述情况,截至公告披露日,公司审计委员会尚未审议公司《2024年年度报告》及《2025年第一季度报告》等相关议案,无法向董事会提交《2024年年度报告》等相关议案,故公司尚未召开董事会和监事会会议审议《2024年年度报告》《2025年第一季度报告》等相关议案,导致公司无法在法定期限内披露定期报告。

收入确认存在分歧

4月28日晚间,*ST恒立披露关于公司股票交易异常波动及公司股票可能被终止上市的风险提示公告称,公司股票连续三个交易日(2025年4月24日、4月25日、4月28日)收盘价格跌幅偏离值累计达到12%以上,根据《深圳证券交易所交易规则》的有关规定,公司股票交易属于异常波动情形。公司存在2024年营业收入低于3亿元而被终止上市的风险,公司2024年度财务会计报告和内部控制报告存在被出具非标准审计意见的风险,公司股票存在2024年年度报告披露后被终止上市的风险。

公司称,目前,公司与会计师在重大会计处理上存在较大分歧,主要是在部分业务收入确认方面尚存在一定分歧,如果该部分业务收入最终无法合并计算至公司总的主营业务收入,将导致公司2024年主营业务收入低于3亿元,公司股票仍存在2024年年度报告披露后被终止上市的风险。公司于2025年1月27日披露的《2024年度业绩预告》预计公司2024年扣除后的营业收入为3亿—3.5亿元,公司就营收确认目前与会计师事务所暂未达成一致,如果公司部分贸易业务收入最终采用净额法核算,将导致公司业绩不及预期并低于3亿元,2024年度业绩预告或存在需要修正的情况。此外,公司及全资子公司还存在银行账户被冻结的情况。

公司表示,将继续积极推进2024年年度报告编制及审计工作,与审计机构保持密切沟通,持续跟踪审计工作的进展情况,并严格按照《深圳证券交易所股票上市规则》等的相关规定,及时履行信息披露义务。


中证网声明:凡本网注明“来源:中国证券报·中证网”的所有作品,版权均属于中国证券报、中证网。中国证券报·中证网与作品作者联合声明,任何组织未经中国证券报、中证网以及作者书面授权不得转载、摘编或利用其它方式使用上述作品。
中证金牛座
更多精彩内容,请打开APP阅读
立即打开