中证网
返回首页

重大资产重组:“小巨人”拟收购“小巨人”,下周一复牌

董添 中证金牛座

3月27日晚,锴威特公告称,公司拟通过发行股份及支付现金方式,向易坤、晶格共智、晶格共创、晶格共赢、晶格顶峰、晶格未来等26名交易对方购买其合计持有的晶艺半导体100%股份,并募集配套资金。本次交易预计构成重大资产重组。公司股票自3月30日(星期一)开市起复牌。

此前,锴威特股票自3月16日(星期一)开市起停牌。Wind数据显示,截至3月13日收盘,锴威特股价报45.75元/股,收盘跌幅为5.02%。

图片来源:Wind

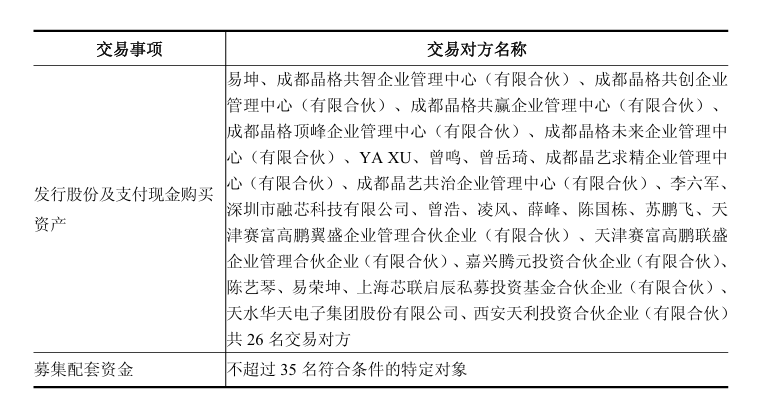
预计构成重大资产重组

锴威特发行股份及支付现金购买资产并募集配套资金暨关联交易预案显示,公司拟通过发行股份及支付现金的方式取得晶艺半导体100%股权,并募集配套资金。

图片来源:公司公告

本次交易包括易坤、晶格共智、晶格共创、晶格共赢、晶格顶峰、晶格未来、YAXU、曾鸣、曾岳琦、晶艺求精、晶艺共治、李六军、融芯科技、曾浩、凌风、薛峰、陈国栋、苏鹏飞、高鹏翼盛、高鹏联盛、腾元投资、陈艺琴、易荣坤、芯联启辰、华天集团、天利投资,共26名交易对方。

图片来源;公司公告

根据公告,公司本次募集配套资金拟用于支付本次交易现金对价、中介机构费用、交易税费、补充流动资金等。募集配套资金具体用途及金额将在重组报告书中予以披露。

截至该预案签署日,本次交易相关的审计、评估及尽职调查工作尚未完成,标的资产交易价格尚未最终确定。标的资产的最终交易价格将以符合《证券法》规定的评估机构出具的评估报告的评估结果为基础,经交易双方充分协商确定。

功率半导体产品布局或将进一步完善

根据锴威特2025年半年报,公司主营业务为功率半导体的设计、研发和销售,并提供相关技术服务。公司是国家高新技术企业、国家级专精特新“小巨人”企业、国家鼓励的重点集成电路设计企业、“江苏省潜在独角兽企业”等,公司研发中心获“江苏省高可靠性功率器件工程技术研究中心”认证。

资料显示,晶艺半导体是一家采用Fabless经营模式(即无晶圆厂模式)的功率半导体企业,主要专注于电机驱动与电源管理两大类功率产品,产品广泛应用于高端消费电子、家电、智能电表、光模块、固态硬盘(SSD)、安防、通讯、服务器等市场领域。

晶艺半导体系国家级专新特精重点“小巨人”企业、工信部“中国芯”优秀技术创新产品、GEI中国潜在独角兽企业、四川省科技厅首批种子独角兽企业、国家高新技术企业、国家知识产权优势企业。

图片来源:公司公告

锴威特在公告中表示,通过本次交易,公司在功率半导体的产品布局将进一步完善,可与晶艺半导体共同构建应用场景更完善、技术规格更全面的综合功率半导体解决方案。本次交易完成后,双方研发资源还将实现互补协同,实现功率器件和驱动IC联合优化,通过研发、技术方面的协同进一步提升公司核心竞争力。

同时,晶艺半导体是锴威特主要客户之一,双方已建立稳定战略合作关系。本次交易完成后,基于已有的紧密业务关系和资本纽带链接,双方可以通过交叉销售与渠道共享,快速扩大市场覆盖范围,与行业标杆客户建立深度合作关系,提升整体市场份额及竞争力。

此外,锴威特与晶艺半导体均为Fabless模式的半导体设计企业。本次交易完成后,双方可在供应链、运营层面深度融合,可以全面提升产品量产交付稳定性和交付产品质量与可靠性,从而实现降本增效与高质量发展。

本次交易双方在业务上高度协同,本次交易后,锴威特与晶艺半导体实现产品品类、研发与技术、客户资源、运营管理协同。本次交易围绕产业链上下游补链强链,有助于锴威特提升关键技术水平、快速补齐产品矩阵、丰富和完善产品线,有助于推动公司高质量发展。

根据锴威特此前披露的2025年年度业绩快报,公司2025年实现归母净利润为-9126.35万元,上年同期为-9718.93万元,同比减亏。

中证网声明:凡本网注明“来源:中国证券报·中证网”的所有作品,版权均属于中国证券报、中证网。中国证券报·中证网与作品作者联合声明,任何组织未经中国证券报、中证网以及作者书面授权不得转载、摘编或利用其它方式使用上述作品。
中证金牛座
更多精彩内容,请打开APP阅读
立即打开