中证网
返回首页

溢价40%!上海土拍火了

乔翔 中证金牛座

12月30日至31日,上海举行第八批土拍。在12月30日上海第八批土拍现场交易第一天,焦点地块——徐汇区S030501单元N06-22地块(以下简称“徐汇区龙华地块”)迎来竞拍。第一天6幅地块的竞拍结果显示,2幅地块以底价成交,4幅地块溢价成交,其中徐汇区龙华地块以当天最高的溢价率40%成交。

在现场交易环节,经过100轮竞价并触及43.824亿元中止价后,徐汇区龙华地块转入竞“高品质建设”指标环节。根据竞拍结果,最终宸嘉发展以43.824亿元的价格竞得该地块,成交楼板价约12.6万元/平方米,溢价率为40%。

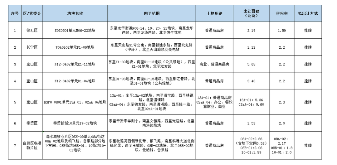
由11月25日上海土地市场网站公布的第八批拟出让住宅用地清单信息可知,本次土拍共包含7幅地块。其中,徐汇区1幅、长宁区1幅、宝山区3幅、奉贤区1幅、临港新片区1幅。

图片

图片来源:上海土地市场网站

值得一提的是,在本次土拍开始前,外界对于徐汇区龙华地块关注度颇高。由出让公告可知,该地块起始总价约31.303亿元,出让面积21872.88平方米,容积率1.59,据此计算起拍楼板价达9万元/平方米。

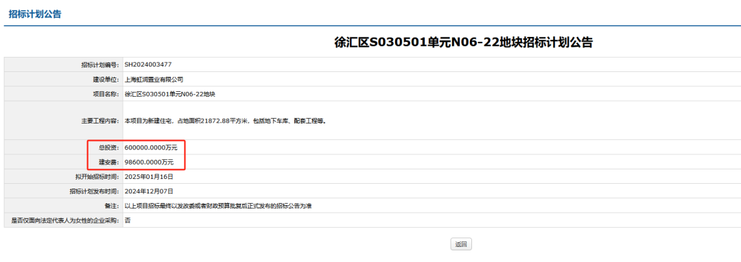
值得一提的是,12月7日,招商蛇口旗下子公司上海虹润置业有限公司发布的招标计划显示,拟对徐汇区龙华地块投资60亿元,建安费9.86亿元,拟开始招标时间为2025年1月16日。

图片

图片来源:上海市建设市场信息服务平台

“从此前开发商的招标计划来看,特别是投资预算金额,可以明显看出开发商对于徐汇区新房市场的看好。”有业内人士告诉记者,该地块位于徐汇区内中环之间,周边商业、轨交配套丰富,板块内此前热门的新盘项目市场热度很高。

在上海今年第四批土拍中,备受关注的徐汇区斜土街道xh128D-07地块在多轮角逐后,被绿城房地产集团有限公司以48.048亿元拍得,成交楼板价超过13万元/平方米。

根据本次竞拍结果,徐汇区龙华地块成交楼板价与上述第四批土拍中的徐汇区斜土街道xh128D-07地块成交楼板价相比,有约5000元/平方米的差距。

此外,本次竞拍的另一焦点地块——长宁区W040602单元F1-09地块(以下简称“长宁区地块”)也值得关注。出让公告显示,长宁区地块起始价约17.53亿元,出让面积为11210.2平方米,容积率为2.2,折合楼板价约7.1万元/平方米。最终,由招商蛇口和越秀地产组成的联合体以21.8亿元竞得,溢价率为24.39%。

值得一提的是,12月23日,上海土地市场网站发布的今年第九批《拟出让住宅用地清单信息公示和出让预告》显示,仅有1幅地块待出让,即松江区SJS30003单元01-18号地块。

从披露信息看,该地块土地用途为普通商品房,出让面积69000平方米,容积率为1.01。预计2025年1月下旬开始组织交易活动。

据克而瑞研究中心推算,12月全国土地成交3.3亿平方米左右,环比增长97%。土地成交将迎来一次显著的“翘尾”,并进一步收窄全年土地成交的同比降幅。

具体到城市视角,不仅是热点城市,部分库存压力较大的城市,年末供地信心回升也非常明显,如武汉、长春、无锡等消化周期在20个月以上。其中武汉12月计划出让737万平方米建面的土地,总底价达到418亿元,供地“流速”达全年均值的7倍,仅仅一个月计划出让的土地规模,就超过前面11个月的总和。

克而瑞研究中心表示,从12月已成交的地块来看,多数城市土拍平均溢价率仍然较低,大部分以底价成交。

“最近一段时间,我们发现一线城市纷纷进行了土地拍卖,结果也都不错。同时,还有不少城市出让的多幅地块,出现了当地区域板块内的楼板价新高。所以,最近一线城市的土地市场升温还是比较明显的。”上海中原地产市场分析师卢文曦认为,在年底出现这种现象是多方共振的结果。

在卢文曦看来,最近一段时间,一线城市推出的地块基本上是一些在核心区内的优质土地。一些竞争力强劲、有实力的企业,竞得这类地块的意愿程度相当高。


中证网声明:凡本网注明“来源:中国证券报·中证网”的所有作品,版权均属于中国证券报、中证网。中国证券报·中证网与作品作者联合声明,任何组织未经中国证券报、中证网以及作者书面授权不得转载、摘编或利用其它方式使用上述作品。
中证金牛座
更多精彩内容,请打开APP阅读
立即打开