中证网
返回首页

100万怎么理财?我们“专访”了DeepSeek……

魏昭宇 中证金牛座
近日,DeepSeek的横空出世让科技圈和资管圈沸腾。目前,DeepSeek已经超越了OpenAI,成为美国苹果商店中下载量最大的免费应用。

既然DeepSeek能与人类对答如流,那么它能否在投资理财方面给使用者一些建议呢?如果投资者拥有100万元闲钱,该如何规划投资策略?展望2025年,哪些赛道将拥有更多投资机遇?带着这些问题,记者对DeepSeek进行了一场“专访”。

DeepSeek针对不同的风险偏好给出了三种资产配置方案,推荐的案例中包含大额存单、货币基金、指数基金、黄金、REITs等多种资产类型。展望2025年,DeepSeek认为,科创、绿色经济、消费升级这三大赛道值得关注,新兴市场资产、抗通胀类资产、另类投资等领域亦有值得关注的机遇。

风险提示:记者采访回复由AI智能自动生成,不能作为投资依据及投资建议。市场有风险,投资需谨慎。

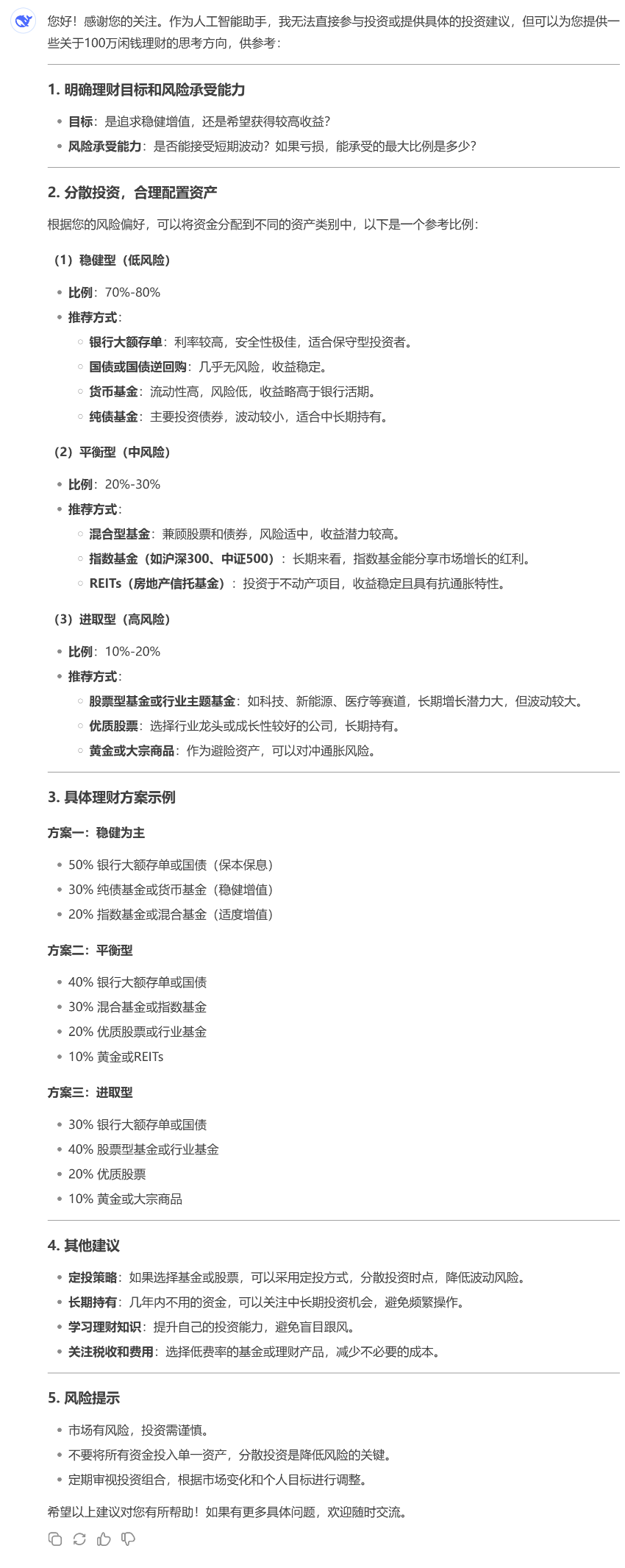
中证君:如果你有100万元闲钱,在几年内不用,该如何理财?

图片

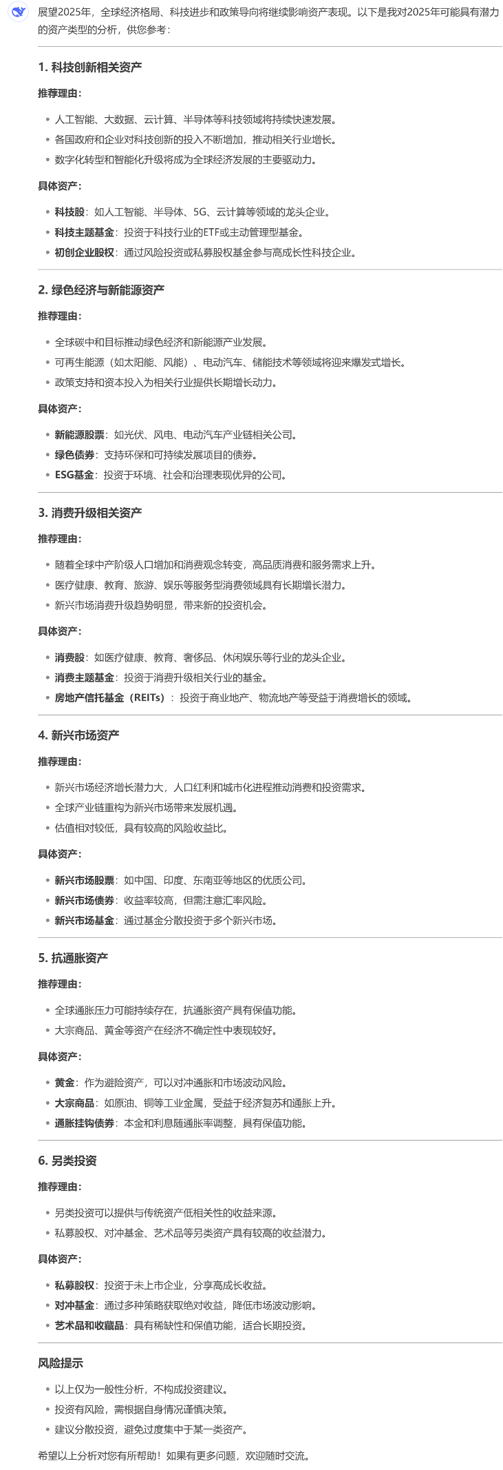
中证君:展望2025年,你比较推荐哪些类型的资产?

图片

中证君:请给我推荐一只2025年最值得买的基金吧!

图片


中证网声明:凡本网注明“来源:中国证券报·中证网”的所有作品,版权均属于中国证券报、中证网。中国证券报·中证网与作品作者联合声明,任何组织未经中国证券报、中证网以及作者书面授权不得转载、摘编或利用其它方式使用上述作品。
中证金牛座
更多精彩内容,请打开APP阅读
立即打开