中证网
返回首页

半导体资本大佬“跨界”零食江湖,一字涨停

乔翔 中证金牛座

4月8日尾盘强势涨停的来伊份,在当晚披露一纸协议转让公告,引发市场高度关注。4月9日,公司股价直接“一”字涨停。

图片来源:Wind

公告显示,公司控股股东及其一致行动人拟将其持有的公司10%股权通过协议转让的方式转让给东合恒一。本次协议转让不会导致公司控股股东或实际控制人发生变化。东合恒一承诺,自标的股份过户登记至其名下之日起18个月内不会减持。

值得关注的是,此次交易的受让方东合恒一,其背后的实际控制人是科创板上市公司东芯股份董事长蒋学明。

一个是近年来业绩出现波动的“零食第一股”,一位是颇具知名度的资本大佬,当这两者同时出现在一笔控股股东股权转让协议中,背后的“化学反应”值得关注。

对于此次股权转让,中国证券报记者致电来伊份董秘,其回应称,“公告显示是他(蒋学明)控股的公司(受让股权),但他对公司的看法,至少在我这个层面还没有跟他们有过交流,且上市公司层面目前也没有跟他们接触,因为股权转让是股东之间的行为,至于后续具体进展需以公告为准。”

拟转让10%股权

公告显示,公司控股股东及其一致行动人爱屋企管、郁瑞芬、施辉与东合恒一签署《股份转让协议》,通过协议转让的方式,向东合恒一转让其所持有的来伊份无限售流通股3344.24万股股份,占来伊份总股本的10%,转让价格为11.48元/股,转让对价3.84亿元。

公司表示,本次协议转让系转让方基于自身资金安排、受让方对公司长期价值和未来发展的认可而发生的股份变动,共同促进上市公司持续健康发展。

根据转让安排,爱屋企管拟转让2667.615万股,郁瑞芬拟转让269.325万股,施辉拟转让407.3万股。

双方确认,本次交易完成后,不对上市公司的董事、高级管理人员及上市公司治理规则进行任何调整。

此外,东合恒一承诺,自该次股份转让涉及的标的股份在中国证券登记结算有限责任公司完成过户登记之日起12个月内,不会以发行股份购买资产、重大资产置换、现金购买资产等方式将东合恒一控制的资产、业务注入上市公司或由上市公司进行收购。

接盘方隐现资本大佬

工商信息显示,东合恒一成立于2026年2月14日,注册资本4亿元,执行事务合伙人为东方新民控股有限公司。

东合恒一股权结构显示,东方新民控股有限公司持股比例为70.6143%,上海骐楷资产管理有限公司持股比例为15%,陆维春持股比例为14.2857%,苏州东合创业投资有限公司持股比例为0.1%。

经股权穿透,东方新民控股有限公司的控股股东为东方恒信集团有限公司,该公司同时也是科创板上市公司东芯股份的控股股东,背后实控人指向蒋学明。

公开资料显示,蒋学明,1983年至1986年任吴江色织厂厂长;1994年至2005年任江苏东方国际集团有限公司董事长;2003年至今任香港金融管理学院副董事长;2005年至今任东方恒信董事长兼总经理;2012年至今任东吴水泥国际有限公司董事;2013年至今任东方新民控股有限公司董事长;2015年至2021年任Fidelix Co.,Ltd.董事;2018年至今任东芯股份董事长。

蒋学明的资本版图

上世纪80年代,蒋学明曾担任吴江色织厂厂长,在乡镇企业转制为民营企业的历史大潮中,他顺势将企业改制,并让工厂扭亏为盈。此后,他敏锐察觉到基建行业的发展潜力,果断转战水泥行业,期间将东吴水泥推向香港资本市场。

在积累一定的产业投资经验后,2014年的那场豪赌可谓蒋学明的“成名作”。当时,蒋学明看到集成电路产业未来的成长空间,毅然决定进军芯片行业。不久后,东芯半导体有限公司(东芯股份股改前)在上海成立。

此次跨界,蒋学明选择了一个精准切口:存储芯片设计。彼时,国内尚无专门从事NAND Flash芯片设计的公司,市场呈现稀缺状态。蒋学明采用擅长的资本运作打开局面——2015年,东芯半导体有限公司收购韩国知名存储芯片厂商Fidelix,成为其控股股东,并将技术团队迁至国内。同年,其首款单芯片产品方案(1Gb SPI NAND Flash)在国内知名晶圆代工厂38nm工艺生产线上成功流片。

在2019年完成股改后,东芯股份于2021年登陆科创板。2024年,东芯股份筹划投资砺算科技。截至2025年11月6日,东芯股份已按协议增资2.11亿元,持股比例为35.87%。据悉,砺算科技致力于研发多层次(可扩展)图形渲染GPU芯片,其首款自研GPU芯片已于2025年流片成功。

纵观蒋学明的从业经历,其从纺织产业到水泥产业,再到半导体领域。对于跨界,蒋学明此前曾表示,必须让企业行驶在国计民生及市场需要的“主航道”上,永远想市场所需。

事实上,对于熟悉资本市场的投资者而言,蒋学明在A股颇为知名,其控制的东方恒信聚焦半导体芯片设计、高端半导体装备制造以及稀土永磁材料与电机等前沿科技领域。

“永远从事国计民生需要的产业。”这是蒋学明的产业之道,也是他几十年来纵横纺织、基建、水泥、半导体等领域的底层逻辑。

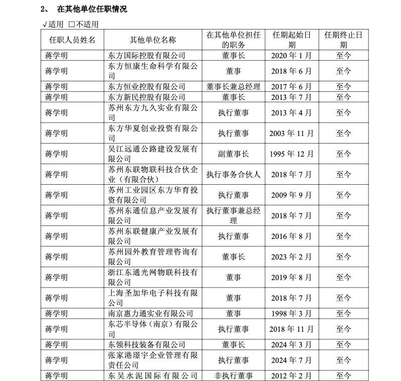
据东芯股份2024年年报披露,蒋学明目前仍在多家企业主体中担任要职。

图片来源:东芯股份2024年年报


中证网声明:凡本网注明“来源:中国证券报·中证网”的所有作品,版权均属于中国证券报、中证网。中国证券报·中证网与作品作者联合声明,任何组织未经中国证券报、中证网以及作者书面授权不得转载、摘编或利用其它方式使用上述作品。
中证金牛座
更多精彩内容,请打开APP阅读
立即打开