中证网
返回首页

突发公告,终止参与重整

刘杨 中证金牛座

方大炭素1月4日晚间公告,决定终止参与杉杉集团有限公司及其全资子公司宁波朋泽贸易有限公司的实质合并重整事项。这一决定距公司首次公告拟参与重整仅过去一个多月,引发市场关注。

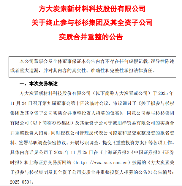
图片

图片来源:公司公告

核心原因系尽调不充分

2025年11月24日,方大炭素董事会审议通过了拟参与杉杉集团重整投资人招募的议案。随后,公司按要求提交报名材料,缴纳5000万元尽职调查保证金,签署保密协议并开展尽职调查,就尽调内容、产业协同等关键事项,与杉杉集团管理人进行了多次沟通。

然而,4日晚间的公告表示,由于尽职调查时间较短,导致尽调工作不充分,无法对标的资产做出合理价值判断。结合对整合后风险因素的审慎评估,以及公司在新材料、新能源领域的战略规划,为切实维护上市公司及广大投资者利益,方大炭素最终决定终止参与此次重整。

对于此次终止重整的影响,方大炭素在公告中表示,该事项不会对公司生产经营及财务状况产生不利影响,亦不存在损害公司及中小股东利益的情形。

新能源转型持续推进

方大炭素核心业务聚焦炭素制品,近年来正积极布局新能源材料赛道,试图突破传统业务增长瓶颈。

此前业内曾预期,若参与杉杉集团重整成功,方大炭素可借助杉杉股份在负极材料、偏光片等领域的优质资产,强化“炭素+新能源材料”协同效应。

此次终止参与重整后,公司明确表示,未来将继续围绕既定战略目标开展经营管理,积极关注合适的投资与合作机遇,通过多措并举提升公司业绩,切实维护股东利益。

方大炭素2025年第三季度报告显示,公司前三季度实现营业收入26.22亿元,同比下降16.79%;实现归母净利润1.13亿元,同比下降55.89%,业绩面临一定压力。

方大炭素已在硅碳负极、固态电池领域积累多项技术储备,且与宁德时代达成战略合作,携手研发锂电负极与固态电池电解质。业内人士认为,随着新能源产业持续高景气,公司新能源材料业务有望成为未来核心增长引擎。

中证网声明:凡本网注明“来源:中国证券报·中证网”的所有作品,版权均属于中国证券报、中证网。中国证券报·中证网与作品作者联合声明,任何组织未经中国证券报、中证网以及作者书面授权不得转载、摘编或利用其它方式使用上述作品。
中证金牛座
更多精彩内容,请打开APP阅读
立即打开