中证网
返回首页

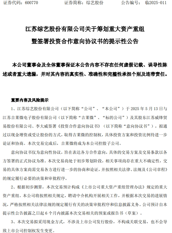
600770,筹划重大资产重组

孟培嘉 中证金牛座

5月13日晚间,综艺股份(600770)发布公告称,公司当日与江苏吉莱微电子股份有限公司及其股东江苏威锋贸易股份有限公司、李大威签署《投资合作意向协议书》,拟通过以现金对标的公司增资或受让标的公司股份的方式,取得标的公司的控制权。

目前,该交易具体投资方案和投资比例仍待进一步论证和协商。交易完成后,吉莱微将成为综艺股份控股子公司。根据初步测算,本次交易预计构成《上市公司重大资产重组管理办法》规定的重大资产重组。

5月14日,综艺股份股价开盘涨停。

图片

图片来源:公司公告

根据公告,吉莱微主要从事功率半导体芯片及器件的研发、生产和销售,是一家以芯片设计、晶圆制造、封装测试的垂直一体化经营为主的功率半导体芯片及器件制造企业。公司产品广泛应用于消费电子领域、以低压电器为代表的工业领域、以手机和摄像头为代表的网络通讯和安防领域、以电动汽车为代表的汽车电子领域等。公司同时是国家级专精特新“小巨人”企业、国家高新技术企业、中国半导体行业协会会员单位。

意向协议书约定,综艺股份拟通过以现金对标的公司增资或受让威锋贸易、李大威持有的标的公司股份的方式,取得标的公司的控制权(包括但不限于通过取得超过标的公司总股本的50%的股份,或通过持有标的公司股份表决权控制公司董事会超过半数成员选任等方式)。

天眼查信息显示,吉莱微成立于2001年,威锋贸易与李大威合计直接持有公司62%的股权,公司股东中还出现多家创投机构身影。

意向协议书同时约定,相关协议签署后各方应继续积极对本次交易方案的具体内容进行进一步的沟通和协商,具体交易方案及价格最终以正式交易协议约定为准。

对于此次交易的影响,综艺股份表示,近年来公司将信息科技领域作为重点发展方向,通过投资、并购及管理聚焦主业提质增效,围绕高质量发展布局产业转型升级,此次交易系公司进一步深化信息科技领域产业布局的重要举措。在吉莱微成为公司的控股子公司后,公司将在原有芯片设计及应用业务基础上,进入功率半导体芯片及器件的研发、生产及销售领域,产业链条得到进一步的优化及延伸。

综艺股份2024年年报显示,公司当前共有信息科技、新能源、股权投资三大核心业务板块。其中,信息科技业务主要涵盖芯片设计及应用业务、手游业务、信息科技服务等;新能源业务则聚焦于在手电站的运营、维护与管理等。2024年,综艺股份实现营业收入3.48亿元,同比增长8.15%;归母净利润为3021.6万元,同比扭亏为盈。

中证网声明:凡本网注明“来源:中国证券报·中证网”的所有作品,版权均属于中国证券报、中证网。中国证券报·中证网与作品作者联合声明,任何组织未经中国证券报、中证网以及作者书面授权不得转载、摘编或利用其它方式使用上述作品。
中证金牛座
更多精彩内容,请打开APP阅读
立即打开