中证网
返回首页

0.1折!这家中小银行代销基金再降费

吴杨 中证金牛座

银行代销基金产品又降费了。

继国有大行、股份行纷纷将基金代销费率降至1折后,近日,部分中小银行加入让利阵营,宣布将相关费率降至0.1折。深圳农商行近日发布公告称,自8月5日起,对部分开放式基金(前端模式)费率实行优惠,可享申购手续费0.1折优惠。

自2023年以来,陆续有银行宣布对部分代销基金费率实行阶段性优惠。业内人士认为,银行对代销基金费率予以优惠,有助于降低投资者成本,增厚其收益,从而吸引投资者。

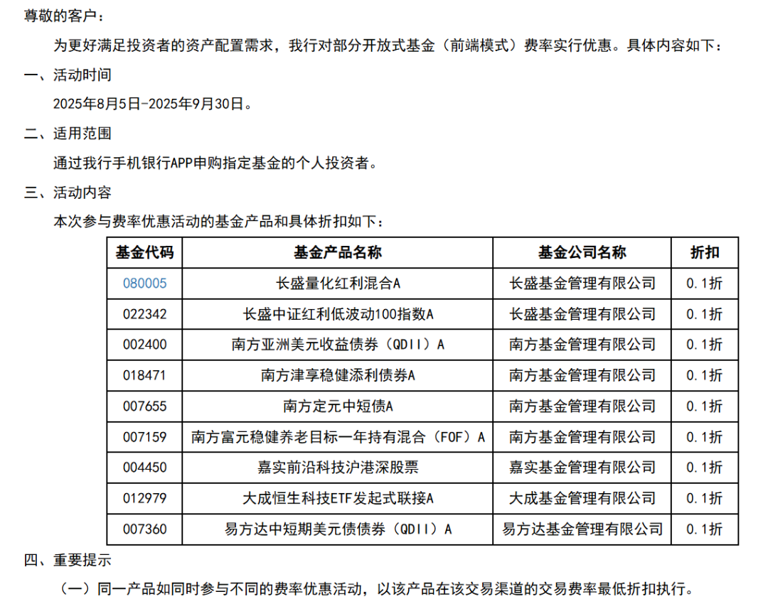
申购手续费0.1折优惠

深圳农商行日前发布的公告显示,自8月5日起,投资者通过该行手机银行APP申购指定的9只开放式基金(前端模式),可享申购手续费0.1折优惠,涵盖定期定额投资业务。

深圳农商行提示,此次优惠调整仅适用于正常申购期的指定开放式基金,不包括基金的后端收费模式的手续费费率、固定收费金额的基金以及处于基金募集期的开放式基金认购费率,也不适用于基金转换业务等其他业务的基金手续费费率。

图片

图片来源:深圳农商行网站

中国证券报记者查询深圳农商行网站发现,该行目前共代销超680只基金产品。

值得一提的是,这不是深圳农商行首次发布调整代销产品费率的公告。今年6月,深圳农商行公告称,在6月18日至9月30日期间,对其代销的2款基金产品的前端申购费率执行0.1折优惠,包括定期定额投资业务。

近年来,包括国有大行、股份行在内的多家银行均有动作,对部分代销基金产品费率进行阶段性调整。例如,交通银行此前的公告显示,决定于2025年1月1日0时至2025年12月31日24时期间,对交通银行代销的开放式基金继续开展申购及定投手续费率优惠活动,费率最低降至1折。此外,交通银行在公告中还提到,截至2025年12月31日24时,个人养老金基金Y份额全部参与费率优惠。

民生银行今年3月发布的公告称,经与相关基金管理人协商,该行决定于2025年3月31日至2025年12月31日期间,对部分证券投资基金开展交易费率优惠。活动期间,29只基金产品申购费率享有5折优惠,27只基金产品定投费率享有1折优惠,超400只基金产品的申购、定投费率均享有1折优惠。

基金代销市场竞争激烈

根据中国证券投资基金业协会披露的基金销售机构公募基金销售保有规模数据,2024年下半年,从权益基金、非货币市场基金、股票型指数基金保有规模来看,蚂蚁基金均列第一。蚂蚁基金以7388亿元的规模位列权益基金保有规模第一,第二、三名分别为招商银行、天天基金。

从银行渠道来看,招商银行以9504亿元的非货币市场基金保有规模位居银行系第一,兴业银行、工商银行、中国银行、建设银行分别以4689亿元、4687亿元、4024亿元、3459亿元的规模位列其后。

图片

图片来源:中国证券投资基金业协会网站

“银行代销基金既可以更好地满足客户多元化投资理财需求,也能通过代销为客户提供资产管理服务,增强客户黏性,提高客户忠诚度。”一位银行业相关人士表示,在当前基金代销市场竞争激烈的背景下,降费成为不少银行的选择。

业内人士认为,在激烈市场竞争下,银行可以通过调降代销基金产品相关费率,让利投资者,进而提升产品吸引力,活跃市场。伴随净息差持续收窄,银行对提升包括基金代销业务在内的中间业务收入更为迫切。

中证网声明:凡本网注明“来源:中国证券报·中证网”的所有作品,版权均属于中国证券报、中证网。中国证券报·中证网与作品作者联合声明,任何组织未经中国证券报、中证网以及作者书面授权不得转载、摘编或利用其它方式使用上述作品。
中证金牛座
更多精彩内容,请打开APP阅读
立即打开