中证网
返回首页

用DeepSeek买保险靠谱吗?答案是……

陈露 中证金牛座

图片

DeepSeek凭借其卓越的推理能力,激发用户对其持续不断的提问热情。中国证券报记者注意到,提问DeepSeek如何买保险,成为不少保险营销人员的一大常用场景。

那么,用DeepSeek进行保险规划是否靠谱?记者进行了测试。对这一问题,DeepSeek的回答是:它是一个强大的辅助工具,可以帮助用户快速了解保险知识、获取初步规划建议和产品对比信息。然而,它无法完全替代专业保险顾问的服务,尤其是在复杂的保险需求或个性化规划方面。建议将DeepSeek的建议作为参考,结合专业顾问的意见,做出最适合自己的保险规划。

DeepSeek给出保险规划

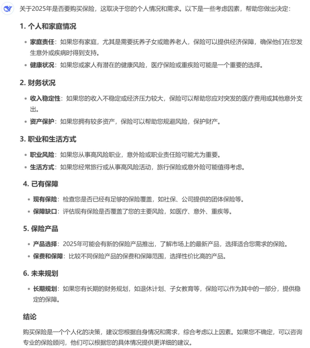
记者提问“2025年要不要买保险”?DeepSeek表示,这主要取决于个人情况和需求等,并建议综合考虑个人和家庭情况、财务状态、已有保障、未来规划等因素。

图片

记者提问“消费者应该如何配置保险”?DeepSeek从明确保障目标、配置优先级、不同人生阶段配置重点、确定保额、预算分配等角度给出建议。

图片

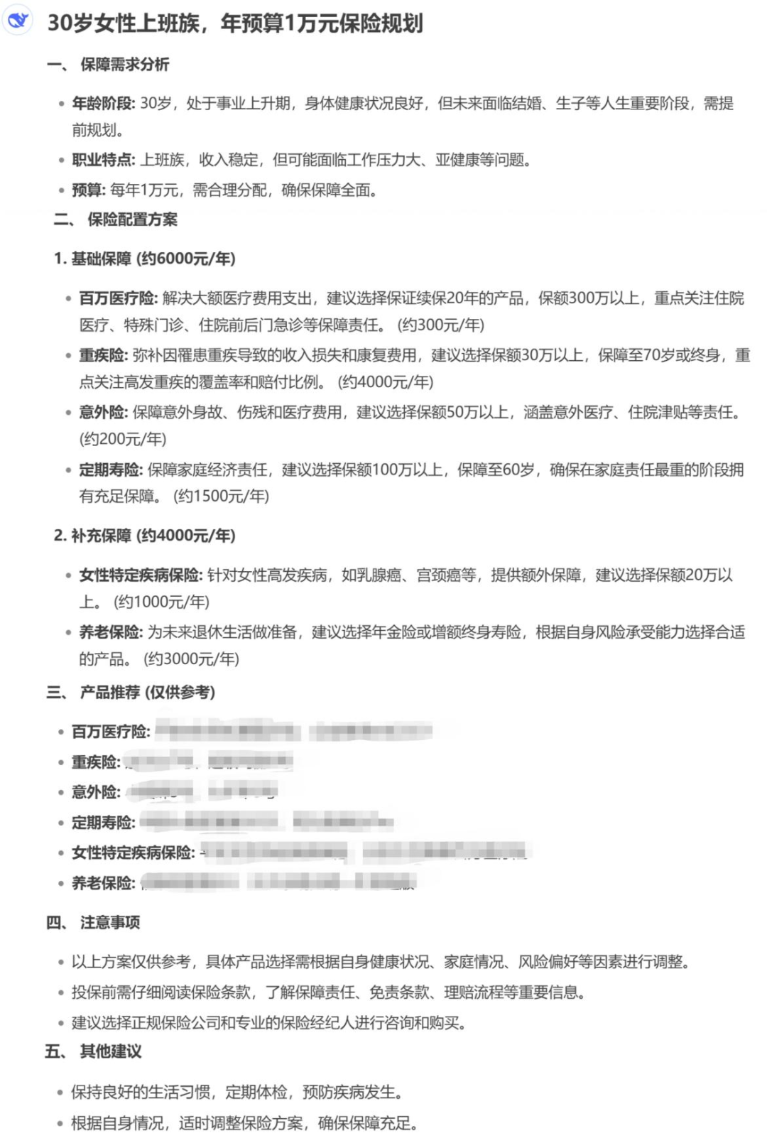
记者以“30岁女性上班族,每年预算1万元,请做一份保险规划”为关键词对提问细化。DeepSeek首先对其保障需求进行分析,并给出一份保险配置方案和产品推荐。

图片

建议投保前咨询专业人士

用DeekSeek来进行保险规划是否靠谱?多位业内人士向记者表示,DeepSeek能为保险规划提供一些信息,但保险产品较为复杂、专业性较强,建议消费者咨询专业人士后再做投保决定。

“用DeepSeek做保险规划有值得肯定的地方,它考虑了不同险种、预算分配、投保顺序等,这些也都是我们为客户做保险规划时重点关注的角度。”保险经纪人余先生在体验“用DeepSeek为刚出生的宝宝做保险规划”后说。

但同时余先生也认为,DeepSeek回复的部分内容不够及时,存在一定滞后性,比如其推荐的预定利率较高的保险产品目前已下架。

此外,也有业内人士表示,DeepSeek推荐的保险产品是基于数据匹配,可能无法满足单个消费者的具体需求。

保险代理人杨女士表示:“DeepSeek推荐的一些产品为互联网渠道的网红产品,但是保险顾问在推荐产品时会考虑不同客户的实际情况和具体保险需求。”

多位业内人士表示,DeepSeek能够为消费者购买保险产品提供信息和思路,但不能直接帮助消费者进行投保决策。

最后,我们一起来看下DeepSeek自身对“用DeepSeek来进行保险规划靠谱吗”这一问题的回答。

图片

注:上述DeepSeek回复内容为DeepSeek生成,仅供参考,在购买保险时请咨询正规保险机构和专业保险顾问。

中证网声明:凡本网注明“来源:中国证券报·中证网”的所有作品,版权均属于中国证券报、中证网。中国证券报·中证网与作品作者联合声明,任何组织未经中国证券报、中证网以及作者书面授权不得转载、摘编或利用其它方式使用上述作品。
中证金牛座
更多精彩内容,请打开APP阅读
立即打开