两家央企公告董事长辞职
刘丽靓
中证金牛座
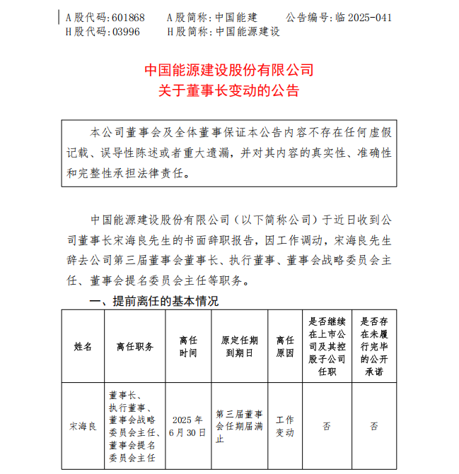
中国能建6月30日公告称,公司近日收到董事长宋海良的书面辞职报告。宋海良因工作调动辞去公司第三届董事会董事长、执行董事、董事会战略委员会主任、董事会提名委员会主任等职务。根据《公司章程》,在选举产生新任董事长之前,由公司副董事长倪真代行董事长、法定代表人职责。宋海良已按照公司相关规定做好交接工作,其辞任不会影响公司日常经营活动。

图片来源:公司公告
同日,中国石化公告称,公司董事会于2025年6月30日收到马永生的辞职报告。因年龄原因,马永生辞去公司董事长、非执行董事,董事会战略委员会主任委员、可持续发展委员会主任委员及提名委员会委员职务。马永生将按照公司相关管理制度做好交接工作,离任后将不在中国石化及其子公司任职,亦不存在未履行完毕的公开承诺。马永生的离任不会导致公司董事会成员低于法定人数。

图片来源:公司公告