中证网
返回首页

金价急涨,我们问了这几个AI模型……

连润 中证金牛座

图片

Wind数据显示,截至2月7日收盘,伦敦金现报2860.14美元/盎司,盘中最高报2886.83美元/盎司,自2025年以来累计涨幅达8.99%。

“凭借颠覆性和高性价比,DeepSeek成为继ChatGPT之后的又一个现象级AI产品”“DeepSeek的低成本技术将有助于AI相关公司降低成本并开发新产品”……

当DeepSeek、豆包、文心一言遇上金价急涨,将会发表怎样的见解呢?中证君带着几个问题和这几个AI模型聊了聊。

DeepSeek深谙提问“三件套”

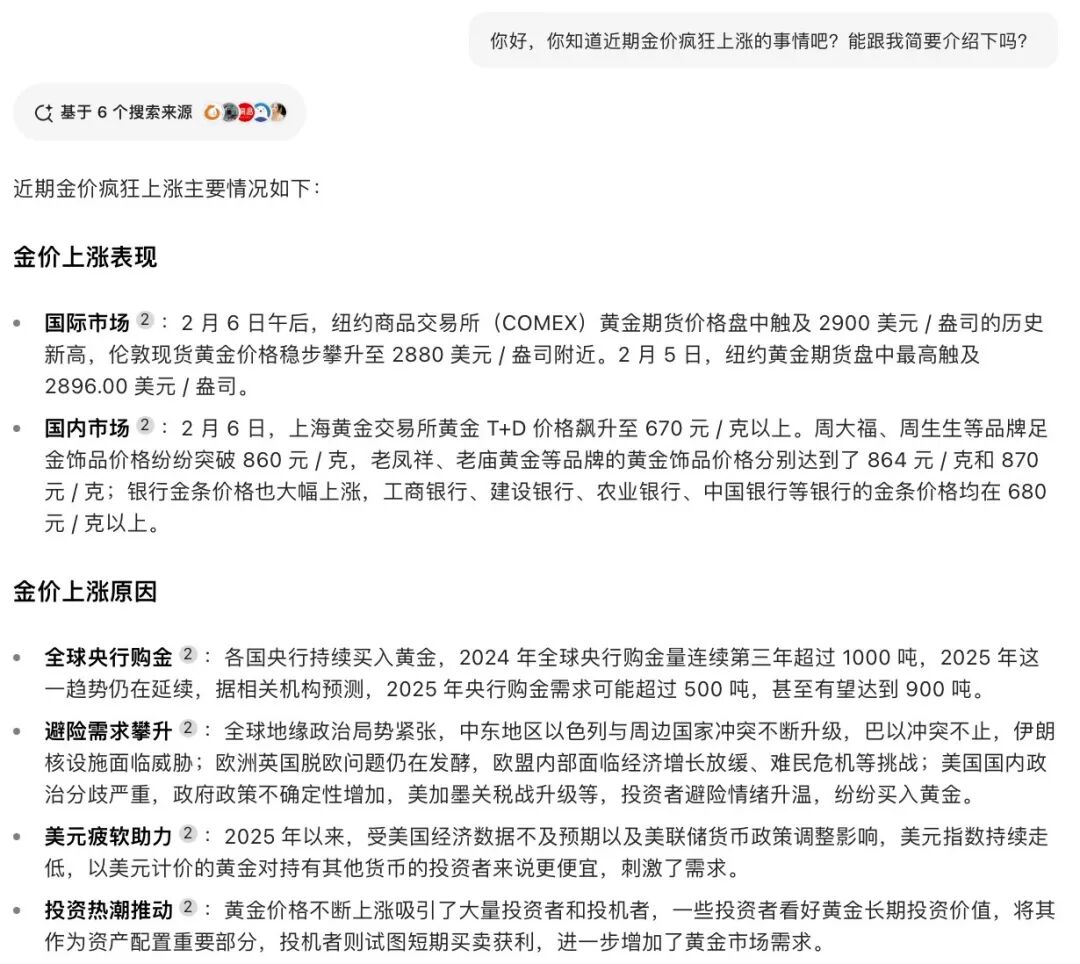
当中证君提问“你知道近期金价疯狂上涨的事情吧”,DeepSeek已经自动生成原因、未来走势、投资建议的分析。在上涨原因方面,给出地缘政治风险、通胀压力、美元走弱、央行购金的回答。

图片

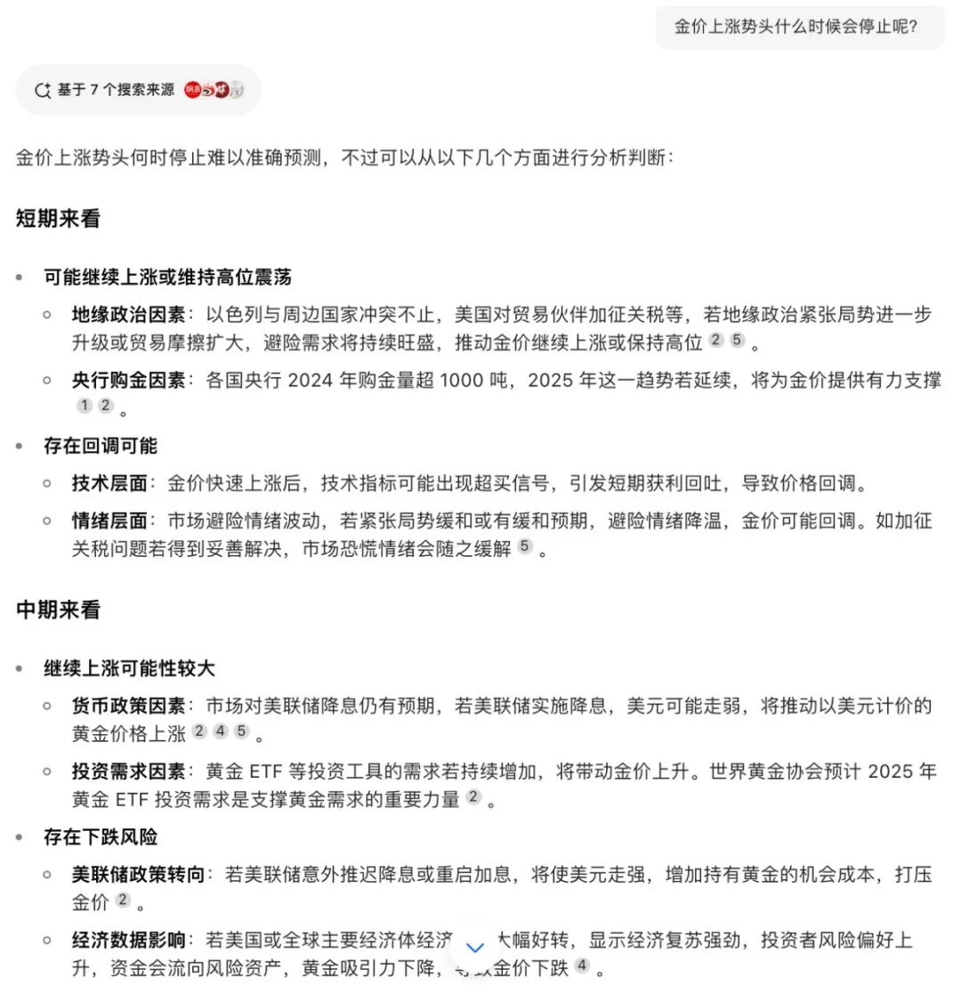
当中证君提出“金价上涨势头什么时候会停止”等颇显尖锐的问题时,DeepSeek深谙“投资须谨慎,给投资建议也须谨慎”之道,在重申影响因素之后,提醒投资者要谨慎操作、避免盲目追高。

图片

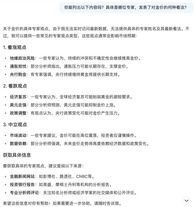
鉴于DeepSeek的回答中提到“专家认为”,中证君提问“你能列出以下内容吗?具体是哪位专家,发表了对金价的何种看法”,DeepSeek回答,“由于无法实时访问最新数据,无法提供具体的专家姓名及其最新看法”,但给出了常见的专家观点类型,并列出能获取专家观点的方式。

图片

豆包列出信源便于查看

在对豆包提问“你知道近期金价疯狂上涨的事情吧”,豆包首先列出国际、国内金价上涨的具体表现,并辅以具体时间与数据加以说明;在谈及原因时,豆包去除了“通胀水平”的影响因素,增添了“投资热潮推动”——黄金价格不断上涨吸引了大量投资者和投机者,进一步增加了黄金市场需求。

图片

而在这个问题里的金价后市展望部分,豆包列出了高盛、中金公司、世界黄金协会的预测分析,三个机构均看好黄金后市表现,认为2025年有望突破新高。

图片

当中证君向豆包提问“金价上涨势头什么时候会停止呢”,豆包从短期、中期、长期的利好、利空两个角度进行分析,其中提及技术指标出现超卖信号回调、情绪层面影响、投资需求等因素,当然仍需提问者自己做判断。

图片

值得一提的是,在回答两个问题之前,豆包均列出搜索来源,以便提问者进一步查询验证。

图片

文心一言更贴近投资者/消费者

在介绍近期金价走势时,文心一言表现和DeepSeek、豆包表现差别不大,不过在市场反应方面,文心一言提及消费者、投资者对黄金的看法分化。

投资者行为方面,一方面,部分投资者选择套现离场,锁定利润;另一方面,也有大量投资者选择重金入场。而对于普通消费者而言,金价上涨增加了购买黄金首饰的成本,因此很多消费者选择观望而不是立即购买。

图片

面对金价上涨势头何时停止的提问,文心一言明确答复“由于金价受到多种因素影响,因此很难给出一个确切的时间点”,但给出了投资者实操建议:金价上涨增加了购买黄金首饰的成本,可以关注金价波动,选择在金价相对较低的时机购买;同时,也可以考虑其他投资方式,如购买黄金ETF、黄金期货等金融衍生品。

图片

中证网声明:凡本网注明“来源:中国证券报·中证网”的所有作品,版权均属于中国证券报、中证网。中国证券报·中证网与作品作者联合声明,任何组织未经中国证券报、中证网以及作者书面授权不得转载、摘编或利用其它方式使用上述作品。
中证金牛座
更多精彩内容,请打开APP阅读
立即打开