中证网
返回首页

股吧沸腾!业绩预期,大幅上修

武卫红 中证金牛座

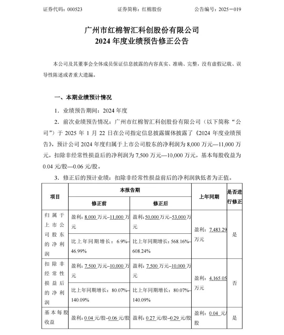
3月13日晚间,红棉股份披露业绩预告修正公告,预计2024年归母净利润为5亿元—5.3亿元,同比增长568.16%—608.24%。此前,公司预计2024年归母净利润为8000万元—1.1亿元。

图片

图片来源:公司公告

公告发布后,红棉股份在东方财富股吧人气排名较前一日飙升近3700名。

大幅上修业绩预告

1月22日,红棉股份披露《2024年度业绩预告》,预计公司2024年度归属于上市公司股东的净利润为8000万元—1.1亿元,扣除非经常性损益后的净利润为7500万元—1亿元,基本每股收益为0.04元/股—0.06元/股。

对于2024年业绩预告大幅向上修正的原因,红棉股份表示,公司1月22日披露《2024年度业绩预告》时,对于涉及相关事项同时挂账超过三年的其他应收款核销并作为资产损失扣除,尚未完成税务机关损失备案手续,相关损失能否最终实现扣除,存在不确定性。

公告称,截至目前,上述相关损失已完成申请备案,公司拟于2024年度对涉及相关事项同时挂账超过三年的其他应收款核销并进行资产损失扣除,即对截至2024年底确认的递延所得税资产及递延所得税负债科目进行重新计量,从而导致递延所得税资产及递延所得税负债科目金额减少,所得税费用减少,归属于上市公司股东的净利润相应增加约4.25亿元。该事项属于非经常性损益,对公司扣除非经常性损益后的净利润无影响。

红棉股份还表示,本次业绩预告修正相关数据是公司财务部初步估算所得,未经会计师事务所审计,公司已就业绩预告有关重大事项与年审会计师事务所进行了沟通,双方不存在重大分歧。公司2024年度实际业绩情况和财务数据以公司后续披露的《2024年年度报告》为准。

主营业务平稳发展

红棉股份主要业务为食品饮料及文化创意产业园区开发和运营。红棉股份在此前业绩预告中表示,报告期内,全资子公司华糖食品整体发展平稳,一方面,持续加强产品质量建设,着力推进数字化转型,积极开拓市场,推进产品升级及品牌年轻化;另一方面,进一步完善新品矩阵建设,推出了金黄方糖、葡萄糖方糖、陈皮红糖等新品。综合来看,糖类业务规模保持平稳势头,饮料业务利润同比上升。

红棉股份还表示,报告期内,控股子公司新仕诚公司聚焦品牌,拓宽招商渠道,不断优化园区配套服务,原有园区经营租赁保持稳定,2024年度新增园区客户开拓情况良好,经营收益较去年同期有一定提升。2023年8月,红棉股份完成了与控股股东广州轻工工贸集团有限公司之间的资产置换程序,不再经营日化业务,转型为食品饮料及文化创意产业园区开发和运营。

根据相关规定,红棉股份公司资产置换后,2023年度仍包含日用化工板块子公司2023年1—8月股权交割前的数据。自重大资产置换以来,红棉股份持续优化管理,降本增效,管理费用与财务费用同比均下降。报告期内,非经常性损益约500万至1000万元,主要为政府补助收益以及诉讼相关损失。


中证网声明:凡本网注明“来源:中国证券报·中证网”的所有作品,版权均属于中国证券报、中证网。中国证券报·中证网与作品作者联合声明,任何组织未经中国证券报、中证网以及作者书面授权不得转载、摘编或利用其它方式使用上述作品。
中证金牛座
更多精彩内容,请打开APP阅读
立即打开