中证网
返回首页

【热点研报】低空经济产业化进程迎新进展!人形机器人再进化;人工智能获密集催化

中证金牛座 中证金牛座

1、人工智能

主要逻辑:世界人工智能大会开幕,聚焦大模型、算力、机器人、自动驾驶等

7月4日,世界人工智能大会在上海正式开幕,围绕核心技术、智能终端、应用赋能三大板块,聚焦大模型、算力、机器人、自动驾驶等重点议题。此次大会的参展企业数、亮点产品数、首发新品数均创下历史新高。同日,《人工智能全球治理上海宣言》正式发布,提出促进人工智能发展、维护人工智能安全、构建人工智能的治理体系、加强社会参与和提升公众素养、提升生活品质与社会福祉等。

中信证券:人工智能技术迅速发展,短期看,算力层的国产化有望受到实质支持和推动;国产大模型料将受益于顶层规划加速迭代。中长期,人工智能驱动形成新质生产力,我国有望据此打造科技创新高地。

华泰证券:人工智能或驱动空前的终端硬件革命,国产AI算力崛起仍是最确定主线,量子产业有望成为新质生产力的“引擎”,卫星互联网与信创进入规模落地阶段。重点推荐中科创达、寒武纪、科大讯飞、浪潮信息、萤石网络、虹软科技等战略科技方向龙头企业。


2、人形机器人

主要逻辑:世界人工智能大会举行,或成为人形机器人等板块的催化剂

2024世界人工智能大会暨人工智能全球治理高级别会议7月4日开幕,围绕核心技术、智能终端、应用赋能三大板块展开讨论。大会展览将重点打造人形机器人专区,展出25款人形机器人,特斯拉首发Optimus二代、宇树科技展示国内首款实现奔跑功能的全尺寸通用人形机器人H1、全球首个全尺寸开源公版人形机器人青龙发布等。

华金证券:人形机器人是AGI具身智能的重要载体。世界人工智能大会2024聚焦大模型、算力、机器人等重点领域,有望成为人形机器人、AI等板块的催化剂。特斯拉机器人供应链、国产人形机器人本体企业、有望进入人形机器人赛道的其他零部件供应商等有望受益。

减速机是机器人的核心精密零部件之一,技术壁垒高,相关上市公司梳理:双环传动、绿的谐波、中大力德、兆威机电、丰立智能、大族激光、国茂股份等;滑动丝杠和行星滚柱丝杠为线性执行器的核心部件,相关上市公司梳理:恒立液压、长盛轴承、贝斯特、秦川机床等;无框力矩电机为主流方案,相关上市公司梳理:步科股份、昊志机电等;特斯拉人形机器人在手掌部位还使用了空心杯电机,相关上市公司梳理:鸣志电器、鼎智科技、伟创电气等;力矩传感器是运动控制实现闭环的重要部件,相关上市公司梳理:柯力传感、苏州固锝等。


3、低空经济

主要逻辑:低空经济产业化进程持续推进

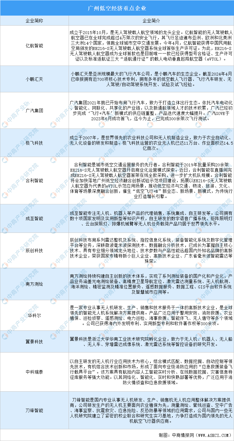
7月4日,广东省低空经济高质量发展大会在广州举行,广东省低空经济产业发展公司在会上正式揭牌。接下来,广东将打造国家eVTOL航空器适航审定中心,组建省低空产业发展基金。会上,还成立了粤港澳大湾区低空经济产业联盟,联盟成员单位涉及领域涵盖低空基础设施产业,无人机、eVTOL、通航飞机等低空制造产业,低空运营服务产业以及低空飞行保障产业,覆盖低空全产业链,从产、学、研等方面形成综合性行业生态圈。目前,联盟已吸纳190家成员单位。

华西证券:受益于政策等因素的持续推动,低空经济产业化进程有望加速,万亿级产业规模可期。eVTOL作为低空经济的重要载体具备多重优势,商业化进程有望持续推进。就产业链而言,三电系统(电池、电机、电控)成本占比较高,在eVTOL广阔市场规模的带动下,产业链上游的三电系统市场有望蓬勃发展。此外,电动航空领域将对三电系统等相关零部件提出更高要求,目前已有相关厂商在电动航空的电池、电机、电控等领域进行前期布局,未来有望受益行业需求发展,并获得先发优势。

图片

图片

资料来源:中商产业研究院整理


4、文旅消费

主要逻辑:九部门发文推进旅游公共服务高质量发展

文化和旅游部、国家发展改革委、财政部等九部门日前联合印发《关于推进旅游公共服务高质量发展的指导意见》。指导意见提出,利用3到5年时间,基本建成结构完备、标准健全、运行顺畅、优质高效,与旅游业高质量发展相匹配的旅游公共服务体系,旅游公共服务有效供给明显扩大,服务效能明显提升,对薄弱领域、高峰时段和特殊人群的服务保障能力明显增强,人民群众对旅游公共服务的满意度明显提高。

山西证券:2024年下半年,文旅新潮玩法促进旅游需求释放。需求分层,大众化与个性化并存;理性消费,主打性价比,县域旅游崛起;体验为王,情绪价值是核心。(1)出入境游:免签政策带动出入境游持续恢复。(2)酒店:中端酒店继续增长,下沉市场成为主要开拓方向。(3)餐饮:小吃小喝、小聚、小店、小城,小而美备受青睐,餐饮进入理性品质消费的新周期,“小而美”的餐饮业态和模式迎来发展时刻。(4)免税:离岛免税商品销售结构改善;市内免税店静待政策东风;出入境客流恢复带动机场免税业务增长。重点公司推荐:中国中免、锦江酒店、首旅酒店、中青旅、宋城演艺、众信旅游、广州酒家


5、动力电池

主要逻辑:宁德时代发布新动力电池,发布即量产

7月4日,宁德时代发布了其首个商用车电池品牌——宁德时代天行,并聚焦物流配送行业重磅推出两款产品:天行轻型商用车(L)超充版、天行轻型商用车(L)长续航版。据悉,天行L系列电池寿命超过行业平均电池寿命的2倍以上,可实现8年80万公里的超长寿命,并覆盖车辆全生命周期的电池质保,实现车电同生命周期。天行L系列发布即量产,现已落地13家车企,搭载21款车型。

东方证券:国家推动汽车换“能”,政策催化不断。在实施侧,近期国务院等部门正积极推动消费品以旧换新,提出汽车换“能”,要提高新能源汽车、节能型汽车销售占比,未来补贴可期等。政策端组合拳有望有力刺激新能源车消费。建议关注:六氟环节天赐材料、天际股份、多氟多、新宙邦;细分行业龙头宁德时代、尚太科技、恩捷股份、科达利;充电桩及快充万马股份、信德新材;固态电池上海洗霸、丰元股份、有研新材;氢能科威尔、华光环能、石化机械


编辑:王朱莹 刘宇仁


中证网声明:凡本网注明“来源:中国证券报·中证网”的所有作品,版权均属于中国证券报、中证网。中国证券报·中证网与作品作者联合声明,任何组织未经中国证券报、中证网以及作者书面授权不得转载、摘编或利用其它方式使用上述作品。
中证金牛座
更多精彩内容,请打开APP阅读
立即打开