中证网
返回首页

资源品LOF,限购升级!

王鹤静 中证金牛座

资源品行情强劲势头下,近期,相关LOF限购进一步升级。

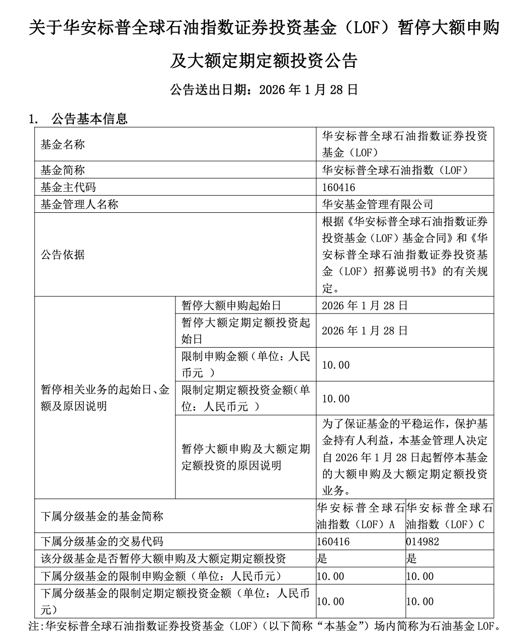
1月27日晚间,华安基金发布公告称,为保证基金的平稳运作、保护基金持有人利益,决定自1月28日起暂停石油基金LOF的大额申购及大额定期定额投资业务,该基金每一类基金份额单日每个基金账户的累计申购及定期定额投资限额由此前的100元降至10元。

图片来源:基金公告

华安基金同日晚间发布风险提示公告称,石油基金LOF在二级市场的交易价格出现较大幅度溢价,交易价格偏离前一估值日的基金份额净值。特此提示投资者关注二级市场交易价格溢价风险,投资者如果盲目投资,可能遭受重大损失。若该基金1月28日二级市场交易价格溢价幅度未有效回落,该基金有权通过向深交所申请盘中临时停牌、延长停牌时间的方式,向市场警示风险,具体以届时公告为准。 

近两日,石油基金LOF场内溢价迅速飙升。Wind数据显示,1月26日至1月27日,石油基金LOF的溢价率由8.29%迅速升至18.88%。南方原油LOF近两日溢价率也升至10%左右,其基金管理人已发布公告,提示投资者关注基金二级市场交易价格溢价风险。

贵金属产品方面,易方达基金发布公告宣布,自1月28日起,暂停易方达黄金主题(QDII-LOF-FOF)A类人民币份额的申购及定期定额投资业务,赎回业务照常办理。近期因白银价格飙升而备受市场关注的国投白银LOF的A类份额、C类份额同样将于1月28日起暂停申购及定期定额投资业务,目前该LOF溢价率已高达46%以上。 

中信建投证券海外经济与大类资产团队表示,大宗商品集体上涨是今年1月最强势的品种。除复苏预期在宏观上配合外,产业层面需求、地缘扰动等因素进一步巩固资源品的长期战略价值以及季节性强势。近期,黄金和白银价格迅速实现向上突破,虽然贵金属中长期行情依然成立,但短期涨幅过快,尤其是白银已经远远超过市场预期,不排除出现一定调整。

中证网声明:凡本网注明“来源:中国证券报·中证网”的所有作品,版权均属于中国证券报、中证网。中国证券报·中证网与作品作者联合声明,任何组织未经中国证券报、中证网以及作者书面授权不得转载、摘编或利用其它方式使用上述作品。
中证金牛座
更多精彩内容,请打开APP阅读
立即打开