中证网
返回首页

688118,公告有误!紧急更正

董添 中证金牛座

图片

2月20日晚间,普元信息(688118)发布了关于公司部分董事、高级管理人员减持股份计划的公告。让人意外的是,公司随后又发布了减持股份计划的更正公告,这份更正公告称,由于工作人员疏忽,对部分董事、高级管理人员减持股份计划进行更正。

中国证券报记者注意到,更正后的公告中,删除了原公告中公司控股股东、董事长、总经理刘亚东的持股情况和减持股份计划

减持股份计划披露有误

公司紧急更正

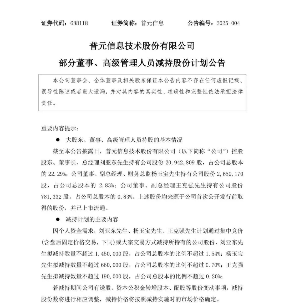
2月20日晚间,普元信息发布了《普元信息技术股份有限公司部分董事、高级管理人员减持股份计划公告》。

图片

图片来源:公司公告

该公告显示,截至公告披露日,普元信息控股股东、董事长、总经理刘亚东持有公司股份约2094.28万股,占公司总股本的22.29%;公司董事、副总经理、财务总监杨玉宝持有公司股份约265.92万股,占公司总股本的2.83%;公司董事、副总经理王克强持有公司股份约78.13万股,占公司总股本的0.83%。上述股份均来源于公司首次公开发行前取得的股份,并已上市流通。因个人资金需求,刘亚东、杨玉宝、王克强计划通过集中竞价或大宗交易方式减持所持有的公司股份,刘亚东拟减持数量不超过145万股,占公司总股本的比例不超过1.54%;杨玉宝拟减持数量不超过66万股,占公司总股本的比例不超过0.70%;王克强拟减持数量不超过19万股,占公司总股本的比例不超过0.20%。

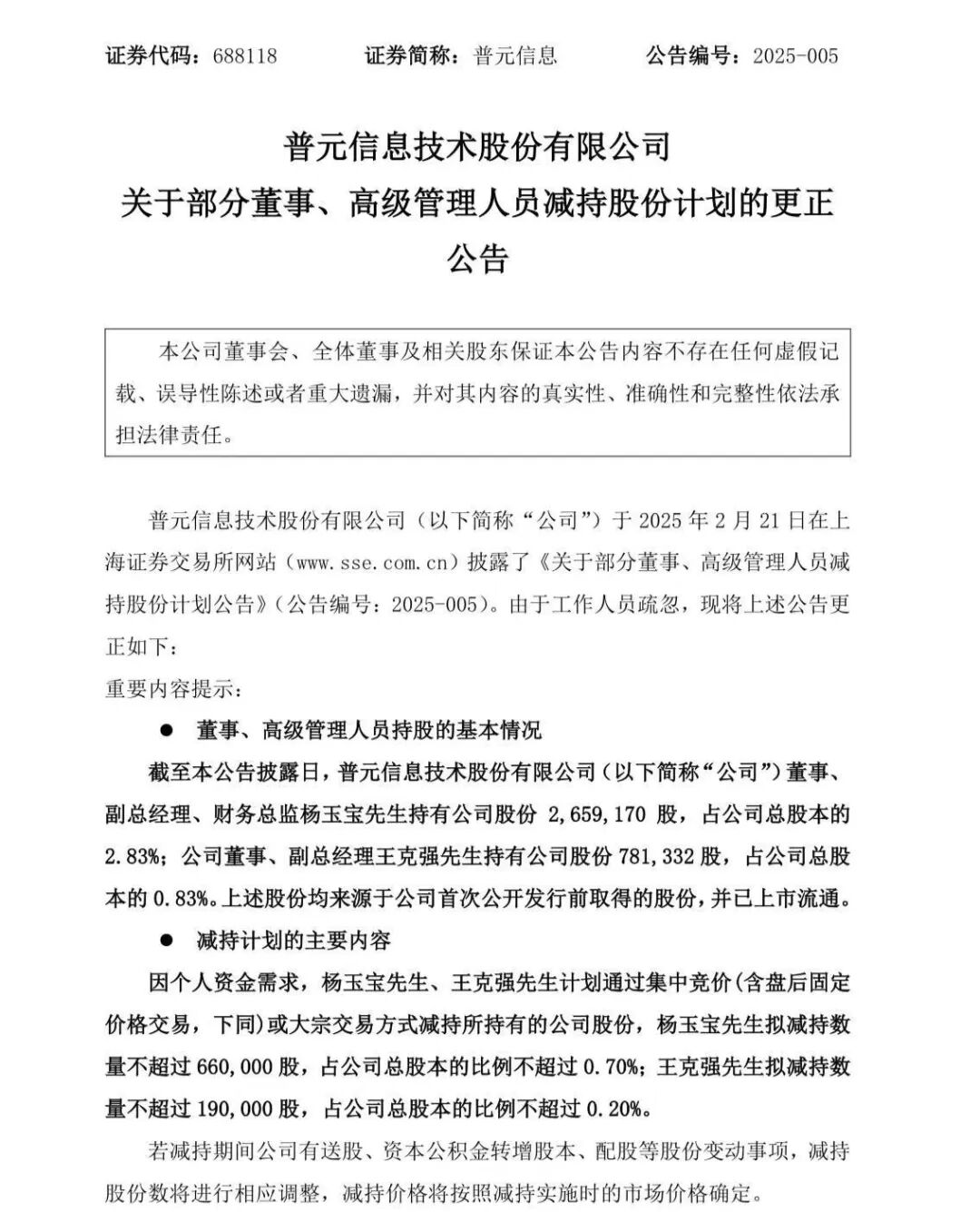
让人意外的是,当日晚些时候,普元信息又发布了《普元信息技术股份有限公司关于部分董事、高级管理人员减持股份计划的更正公告》。

图片

图片来源:公司公告

该公告以工作人员疏忽为由,更正了原公告中两处内容:

一是公司董事、高级管理人员持股的基本情况。更正后的公告删除了原公告中公司控股股东、董事长、总经理刘亚东的持股情况。更正后的公告显示,截至公告披露日,普元信息技术股份有限公司董事、副总经理、财务总监杨玉宝持有公司股份265.92万股,占公司总股本的2.83%;公司董事、副总经理王克强持有公司股份78.13万股,占公司总股本的0.83%。上述股份均来源于公司首次公开发行前取得的股份,并已上市流通。

二是减持计划的主要内容。更正后的公告删除了原公告中公司控股股东、董事长、总经理刘亚东的减持股份计划更正后的公告显示,因个人资金需求,杨玉宝、王克强计划通过集中竞价或大宗交易方式减持所持有的公司股份,杨玉宝拟减持数量不超过66万股,占公司总股本的比例不超过0.70%;王克强拟减持数量不超过19万股,占公司总股本的比例不超过0.20%。

预计营业收入下降

公告显示,普元信息是软件基础平台产品与解决方案专业提供商,重点面向金融、通信、政务、能源、先进制造等行业客户建设软件基础设施的需求,提供智能化数据中台、低代码平台、中间件等系列产品及解决方案。

普元信息此前披露的业绩预告显示,经财务部门初步测算,预计2024年实现营业收入4亿元至4.4亿元,同比下降16.76%到8.44%;归属于母公司所有者的净利润550万元到800万元;归属于母公司所有者扣除非经常性损益后的净利润-950万元到-650万元。

中证网声明:凡本网注明“来源:中国证券报·中证网”的所有作品,版权均属于中国证券报、中证网。中国证券报·中证网与作品作者联合声明,任何组织未经中国证券报、中证网以及作者书面授权不得转载、摘编或利用其它方式使用上述作品。
中证金牛座
更多精彩内容,请打开APP阅读
立即打开