中证网
返回首页

今天忘记这项操作,损失或超50%!

连润 中证金牛座

近期,多只可转债将被提前赎回。4月22日是汇成转债最后交易日,4月21日收盘,汇成转债二级市场价格为216.39元/张,与赎回价格100.29元/张差异较大,投资者如未及时转股或卖出,损失或达53.65%。

若被强赎或面临较大投资损失

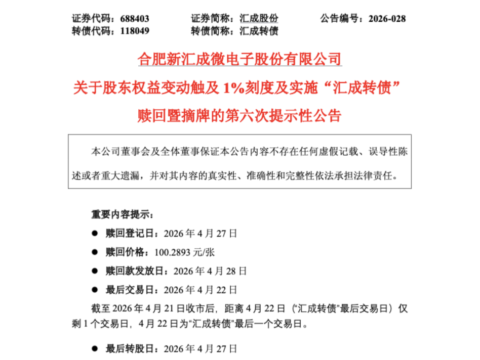
近期,汇成转债正股汇成股份多次发布公告,提示汇成转债提前赎回。公告显示,4月22日为汇成转债最后一个交易日,4月27日为汇成转债最后一个转股日。本次提前赎回完成后,汇成转债将自4月28日起在上海证券交易所摘牌。

图片

图片来源:公司公告

公告提示,投资者所持可转债除在规定时限内通过二级市场继续交易或按照7.61元/股的转股价格进行转股外,仅能选择以100元/张的票面价格加当期应计利息(即100.2893元/张)被强制赎回。若被强制赎回,可能面临较大投资损失。

根据公告,汇成股份股票自2月24日至3月16日期间,满足连续三十个交易日中有十五个交易日的收盘价不低于“汇成转债”当期转股价格7.61元/股的130%,已触发汇成转债有条件赎回条款。

Wind数据显示,汇成转债4月21日收盘价为216.39元/张,以此价格计算,若不及时交易或转股,投资者或将亏损53.65%。至4月21日收盘,汇成转债未转股比例为11.50%,转债余额为1.32亿元。

图片

图片来源:Wind

多只可转债将被赎回

值得一提的是,近期,多只可转债迎来提前赎回摘牌。除汇成转债外,4月内,还有金宏转债、阿拉转债、美诺转债、锦鸡转债将被强制赎回,最后交易日分别为4月23日、4月27日、4月29日、4月30日。赎回价格分别为100.78元/张、100.36元/张、100.62元/张、101.18元/张。

Wind数据显示,上述四只转债按照4月21日收盘价计算,投资者若不及时卖出或转股,或分别损失41.17%、28.52%、59.12%、28.85%,持有上述可转债的投资者应及时进行操作。

对于可转债强赎,投资者可在最后交易日之前(包括最后交易日)直接卖掉可转债,由于可转债是T+0交易,投资者可以随时卖出,落袋为安;投资者也可在股票交易软件中进行转股操作,转股操作的期限为最后转股日,通常比最后交易日晚三个交易日,需要注意的是,转股后的可转债变成了股票,交易规则也从T+0变成了T+1,当日无法进行卖出交易。

此外,可转债新规新增了最后交易日标识,在可转债最后交易日,该证券简称前将增加“Z”标识,向投资者充分提示风险,投资者看到此标识时应该及时操作。

中证网声明:凡本网注明“来源:中国证券报·中证网”的所有作品,版权均属于中国证券报、中证网。中国证券报·中证网与作品作者联合声明,任何组织未经中国证券报、中证网以及作者书面授权不得转载、摘编或利用其它方式使用上述作品。
中证金牛座
更多精彩内容,请打开APP阅读
立即打开