中证网
返回首页

800亿酒企换帅,侯孝海辞任

杨梓岩 中证金牛座

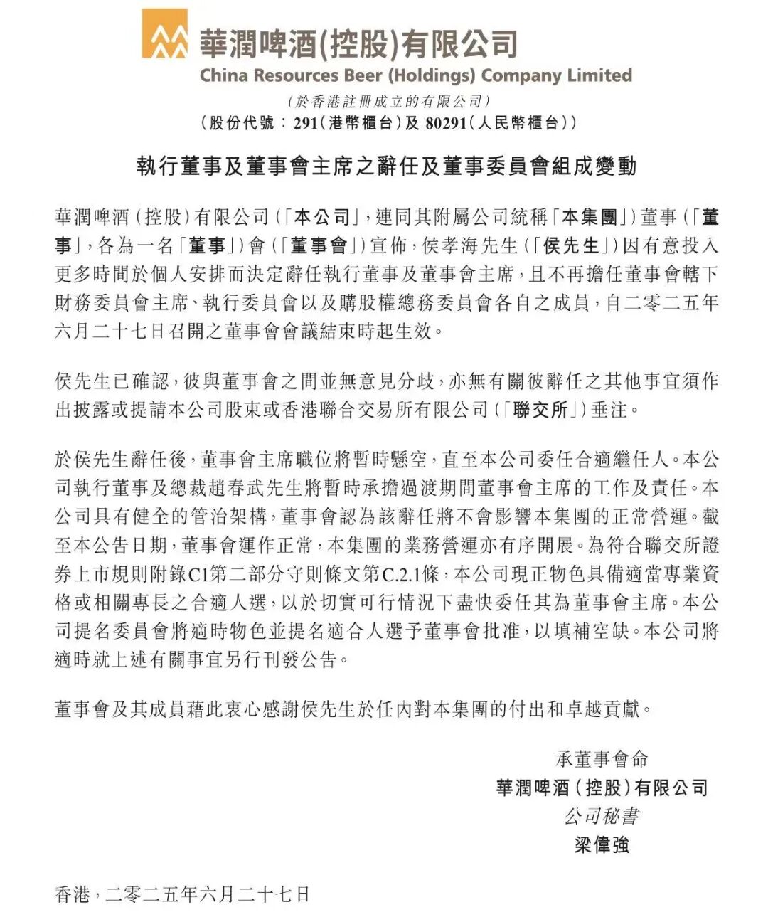
6月27日,啤酒行业龙头港股公司华润啤酒公告称,侯孝海因有意投入更多时间于个人安排而决定辞任执行董事及董事会主席,且不再担任董事会辖下财务委员会主席、执行委员会以及购股权总务委员会各自之成员,自当日董事会会议结束时起生效。侯孝海确认与董事会无意见分歧,亦无其他关于辞任事宜须作出披露。

侯孝海辞任后,华润啤酒董事会主席职位将暂时空缺,由执行董事及总裁赵春武暂时承担过渡期间董事会主席的工作及责任,直至公司委任合适继任人。华润啤酒表示,该辞任将不会影响公司的正常营运。

图片

图片来源:公司公告

同花顺数据显示,6月27日,华润啤酒收报24.75港元/股,总市值802.93亿港元(约合人民币733.65亿元)。

曾主导创立“勇闯天涯”

对于辞职华润啤酒执行董事及董事会主席,侯孝海此前表示,最主要考虑因素来自家庭,离职后希望花更多时间陪伴家人。

2001年,侯孝海通过社会化招聘进入华润雪花啤酒,2016年通过公开竞聘任职公司总经理、首席执行官。2023年4月,侯孝海由首席执行官调任为董事会主席。

侯孝海任职公司首席执行官和董事会主席期间,华润啤酒经营业绩成效显著。据公司财报,与侯孝海上任前的2015年公司持续经营业务比较,华润啤酒9年间营业额增长超100亿元。净利润自2015年的13.29亿元提升至2024年的47.59亿元,公司净资产自2015年末约193.2亿元提升至2024年末约355.85亿元。

自加入华润啤酒以来,侯孝海参与了雪花啤酒全国品牌的确立和建设,首次提出将“勇闯天涯”作为雪花啤酒的全国性推广活动,并创造“非奥运营销理论”,主导规划“3+3+3战略”,推出“4+4的中国品牌+国际品牌”产品矩阵。

2019年,其主导与喜力集团达成战略合作,成为亚洲最大的中外啤酒企业并购案,华润啤酒获得了喜力啤酒中国区的运营业务。按照当时双方签订的“第一个五年计划”,2023年在华润啤酒全面整合运营下的喜力中国,需完成60万千升的销售目标,该目标也在2023年顺利完成。

2018年以来,全国规模以上啤酒企业累计产量从3812.2万千升下降到2023年3590万千升,但行业销售总收入从1474亿元增长至1863亿元,同比增长了26%,背后主要原因是产品结构升级拉动的价格上涨。量跌价增趋势下,啤酒行业的利润总额从121亿元上升至260亿元,同比增长了215%。

在此背景下,与喜力的战略合作也为华润啤酒打开了高端化产品空间。2024年,华润啤酒高档及以上啤酒销量同比增长超9%,中档及以上啤酒销量占比首次于全年超过50%。

推进“白+啤”战略

2024年,华润啤酒实现营业额386.35亿元,同比下降0.76%;实现净利润47.39亿元,同比下滑8.03%。这是华润啤酒自2018年后再次出现营收、净利双降,这一业绩成绩或低于市场预期。横向来看,2024年燕京啤酒实现营收146.67亿元,同比增长3.2%,实现净利润10.56亿元,同比增长63.74%。青岛啤酒2024年实现营收321.38亿元,同比下降5.3%,但实现净利润43.45亿元,同比增长1.81%。

侯孝海面临的压力,不光是啤酒业务增长乏力,更有白酒板块的“第二增长曲线”。

2020年以来,华润啤酒在侯孝海的带领下构建“啤酒+白酒”双赋能的模式。2021年,华润啤酒以13亿元收购山东景芝白酒有限公司40%的股权,成为景芝酒业的第一大股东。2022年,华润集团的全资附属企业华润战略投资有限公司收购了金种子集团49%股权。之后,华润啤酒再度斥资123亿元收购金沙酒业55.19%的股权,创下了白酒行业最大并购案之一,侯孝海出任金沙酒业董事长和法定代表人,正式进军白酒市场。

2024年年报显示,华润啤酒的白酒业务营收21.49亿元,同比增长3.97%。白酒业务的未计利息、税项、折旧及摊销前盈利为8.47亿元,同比上升接近8%。但白酒业务营收占总营收比重为5.56%,增速也远不及2024年初提出的“希望整个白酒业务有30%以上的增长”目标。

值得注意的是,在华润入主前,金沙酒业营收高速增长至2021年的36.41亿元,2022年上半年金沙酒业营收已达20.01亿元。尽管白酒行业正经历深度调整期,但金沙酒业2023年21.49亿元的营收成绩也远不及市场预期。

2024年2月,侯孝海辞去金沙酒业董事长一职,由在华润啤酒历任财务部总经理、财务总监、首席财务官等职的魏强接任。2024年12月,金沙酒业总经理范世凯接任金沙酒业董事长,金沙酒业两年间三度换帅。

今年5月,侯孝海两次合计减持华润啤酒93.8万股,共计套现2611.85万港元。离任金沙酒业董事长、减持股份等也成为此前市场普遍预测侯孝海将离任华润啤酒的信号。

赵春武暂时承担过渡期间董事会主席

华润啤酒表示,侯孝海辞任后,由执行董事及总裁赵春武暂时承担过渡期间董事会主席的工作及责任。

公开资料显示,赵春武的职业生涯始于南京市水产科学研究所,后历经百事可乐、南京英特布鲁、箭牌口香糖等跨领域企业。

2003年,赵春武加入华润雪花啤酒后,从销售发展部副总经理起步,先后担任多个核心区域公司总经理要职;2022年赵春武升任华润啤酒副总裁,2023年升任总裁。

赵春武是否会成为侯孝海的接任者、接任者将如何带领华润啤酒在当前啤酒行业激烈的存量竞争中实现突围等均受市场关注。

2024华润啤酒生态伙伴大会上,赵春武曾表示,中国啤酒的高端化趋势并未发生改变,但消费者、市场和渠道都在悄然发生变化。“啤酒高端化的趋势并未发生改变,如果对比国际啤酒巨头的产品结构,国内啤酒企业在产品整体结构、高档产品总量、均价等维度上还有上升的空间。”赵春武表示,今年啤酒高端化的逻辑在发生改变。一方面,目前消费升级正在变得更加理性,消费者逐渐从单纯追求高质高价,转变为合理的品质和价格,比如在高端化前期趋势并不突出的次高档(8元—10元)目前在快速放量;另一方面,消费者更加理性,单纯的涨价和高定价已经不再见效,而是能被消费者认可的高端产品,才能叫高端化。

“尽管华润啤酒的高管变动引发市场关注,但华润啤酒的转型趋势已不是某高管个人所能左右。”中国酒业独立评论人肖竹青对记者表示,系统性战略布局与制度化的组织能力是华润啤酒未来发展的重要基础。


中证网声明:凡本网注明“来源:中国证券报·中证网”的所有作品,版权均属于中国证券报、中证网。中国证券报·中证网与作品作者联合声明,任何组织未经中国证券报、中证网以及作者书面授权不得转载、摘编或利用其它方式使用上述作品。
中证金牛座
更多精彩内容,请打开APP阅读
立即打开