中证网
返回首页

凯石基金董事长被“限消”,公司回应

魏昭宇 中证金牛座

近日,记者注意到,上海市黄浦区人民法院实施了对上海凯石财富基金销售有限公司的限制消费令,限制该单位及单位法定代表人陈继武不得实施高消费及非生活和工作必需的消费行为。

企查查官网显示,陈继武目前为上海凯石财富基金销售有限公司第一大股东,持股比例为98%。同时,陈继武也是公募机构凯石基金的第一大股东、董事长、法人代表,持股比例达65%。

凯石基金相关人士向记者表示,此次被限制消费事项不是由凯石基金引起的,而是由凯石基金股东持股的其他企业引起的,公司不清楚其具体起因情况。该事项不会对凯石基金日常业务及旗下产品运作产生负面影响。

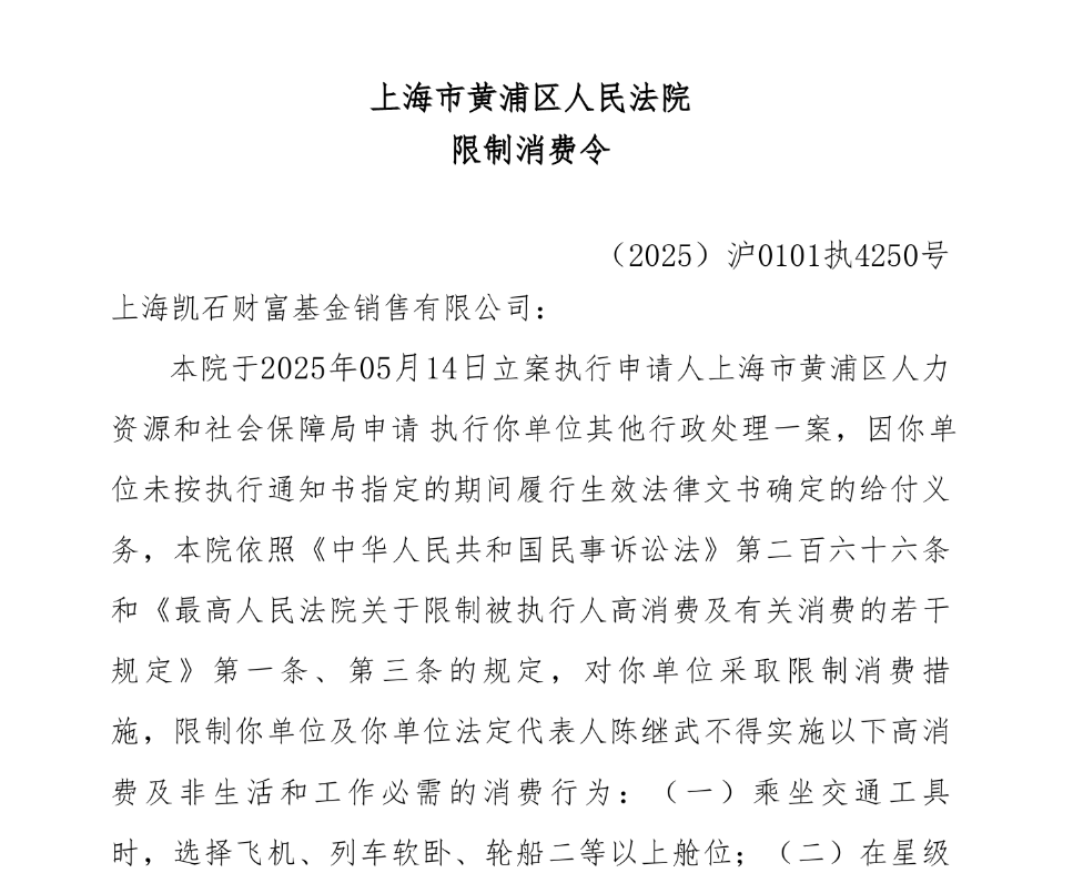
法院出具限制消费令

6月6日,上海市黄浦区人民法院表示,于5月14日立案执行申请人上海市黄浦区人力资源和社会保障局申请执行其他行政处理一案,因上海凯石财富基金销售有限公司未按执行通知书指定的期间履行生效法律文书确定的给付义务,依照《中华人民共和国民事诉讼法》第二百六十六条和《最高人民法院关于限制被执行人高消费及有关消费的若干规定》第一条、第三条的规定,对上海凯石财富基金销售有限公司采取限制消费措施,限制上海凯石财富基金销售有限公司及法定代表人陈继武不得实施高消费及非生活和工作必需的消费行为。

图片

截图来源:上海市黄浦区人民法院限制消费令

企查查显示,5月20日,同样由于未按执行通知书指定的期间履行生效法律文书确定的给付义务,上海市黄浦区人民法院对陈继武旗下的上海凯石益正资产管理公司及其本人下达了限制消费令,该案的涉案总金额约为12.54万元。

凯石基金公募管理规模下降

陈继武于1999年加入南方基金,是国内最早一批公募基金经理之一。2009年,陈继武“奔私”,创办上海凯石益正资产管理公司。8年之后,他选择重返公募,成立凯石基金,并出任凯石基金董事长。

近两年来,凯石基金公募管理规模一直未有太大起色。天天基金显示,截至2021年三季度末,凯石基金公募管理规模超10亿元,但之后迅速缩水。截至2025年一季度末,凯石基金旗下仅有三只公募产品,合计规模不到2亿元。今年3月,由凯石基金总经理李琛掌舵的凯石元鑫混合发起式基金发行,首募规模1061.39万元。

中证网声明:凡本网注明“来源:中国证券报·中证网”的所有作品,版权均属于中国证券报、中证网。中国证券报·中证网与作品作者联合声明,任何组织未经中国证券报、中证网以及作者书面授权不得转载、摘编或利用其它方式使用上述作品。
中证金牛座
更多精彩内容,请打开APP阅读
立即打开