中证网
返回首页

11连板牛股,停牌核查

董添 中证金牛座

天普股份9月10日晚公告称,公司股票自8月22日至9月10日连续涨停,累计上涨185.29%,严重偏离基本面。公司就近期股票交易波动情况进行停牌核查,将于9月11日开市起停牌,待披露核查公告后复牌。

Wind数据显示,9月10日,天普股份股价涨停,实现“11连板”。

自8月22日至9月3日,天普股份连续9个交易日股价涨停,9月4日起停牌核查,9月9日起复牌,9月9日至9月10日连续2个交易日涨停。今年以来,天普股份累计涨幅已达507.95%。

图片

图片来源:Wind

再次停牌核查

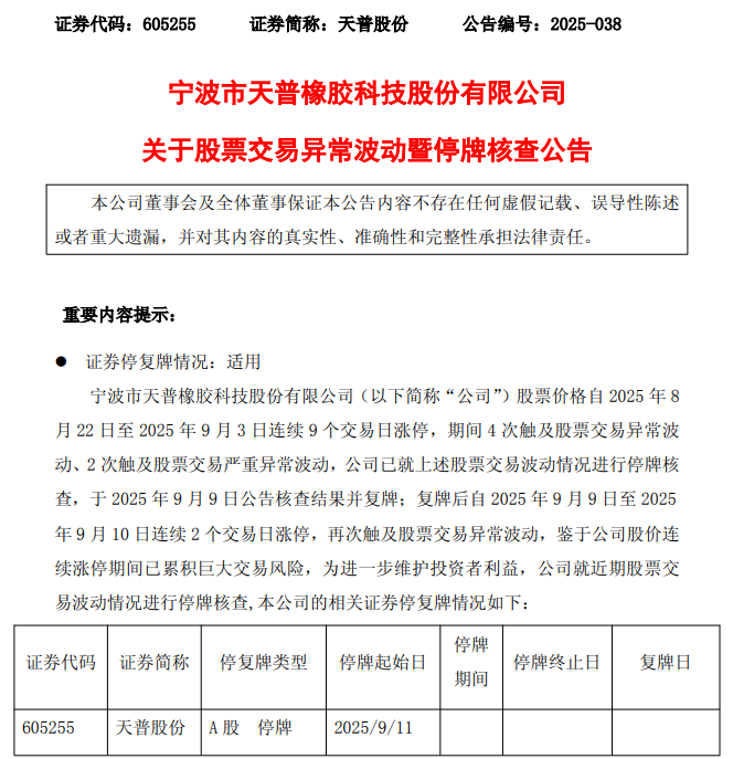
天普股份公告显示,公司股票价格自8月22日至9月3日连续9个交易日涨停,期间4次触及股票交易异常波动、2次触及股票交易严重异常波动,公司已就上述股票交易波动情况进行停牌核查,于9月9日公告核查结果并复牌;复牌后自9月9日至9月10日连续2个交易日涨停,再次触及股票交易异常波动,鉴于公司股价连续涨停期间已累积巨大交易风险,为进一步维护投资者利益,公司就近期股票交易波动情况进行停牌核查。

图片

图片来源:公司公告

公司股价连续11个交易日涨停,现已严重偏离上市公司基本面,存在随时快速下跌的风险。

公司提醒投资者注意二级市场交易风险,包括股价快速下跌风险、市盈率和市净率显著高于行业平均水平等。此外,公司控制权变更事项存在不确定性。

8月21日晚间,天普股份发布公告,中昊芯英(杭州)科技有限公司(下称“ 中昊芯英 ”)等为主体,拟通过股权转让、增资控股股东、全面要约收购等一系列方式,取得天普股份控制权。

公告显示,市场传言,中昊芯英将对公司注入资产,经公司自查,收购方无资产注入计划,截至《详式权益变动报告书》签署日,收购方无在未来12个月内改变上市公司主营业务或者对上市公司主营业务做出重大调整的明确计划;无在未来12个月内对上市公司及其子公司的资产和业务进行出售、合并、与他人合资或合作的明确计划,或上市公司拟购买或置换资产的明确重组计划。除此之外,公司未发现其他对公司股票交易价格可能产生重大影响的媒体报道及市场传闻,亦未涉及市场热点概念。

控制权变更事项存在不确定性

天普股份主要产品为汽车用高分子流体管路系统及密封系统零件及总成,主要应用于传统油车整车制造,目前公司主营业务未发生重大变化。

2025年上半年,天普股份实现营业收入1.51亿元,同比下降3.44%;实现归属于上市公司股东的净利润1129.8万元,同比下降16.08%。

天普股份公告显示,控股股东天普控股、宁波市天昕贸易有限公司、尤建义拟向中昊芯英转让1441万股,合计占公司总股本的10.75%。普恩投资和天昕贸易还将向自然人方东晖转让1073万股,合计占公司总股本的8.00%。中昊芯英、海南芯繁企业管理合伙企业(有限合伙)和方东晖拟向天普控股增资,总金额为15.21亿元。其中,中昊芯英增资6.19亿元,海南芯繁增资3.95亿元,方东晖增资5.07亿元。增资后,中昊芯英和海南芯繁合计持有天普控股50.01%股权。杨龚轶凡能够通过控制中昊芯英和海南芯繁控制天普控股,并通过天普控股控制公司,杨龚轶凡成为公司实际控制人。

公告显示,截至目前,收购方之一海南芯繁及其执行事务合伙人上海芯繁科技有限公司的股东均未完成实缴出资。海南芯繁的收购资金尚未到位。上述控制权变更事项存在不确定性,本次股份转让尚需取得上海证券交易所的合规性确认意见并在中国证券登记结算有限责任公司上海分公司办理股份过户登记手续,以及相关法律法规要求可能涉及的其他批准,相关审批程序能否通过及通过时间尚存在一定不确定性。

此外,公司于8月22日收到上海证券交易所出具的《关于对宁波市天普橡胶科技股份有限公司控制权变更有关事项的监管工作函》,公司已对监管工作函进行部分回复,尚有部分事项需进一步核实相关情况,公司将在核实后进行回复并补充披露。

中证网声明:凡本网注明“来源:中国证券报·中证网”的所有作品,版权均属于中国证券报、中证网。中国证券报·中证网与作品作者联合声明,任何组织未经中国证券报、中证网以及作者书面授权不得转载、摘编或利用其它方式使用上述作品。
中证金牛座
更多精彩内容,请打开APP阅读
立即打开