中证网
返回首页

或超80亿元!“巨无霸”基金宣布分红

王鹤静 中证金牛座

6月10日晚间,全市场规模最大的ETF产品——华泰柏瑞沪深300ETF宣布将实施分红。按照基金规模和分红方案测算,本次分红总额有望突破80亿元。

今年以来,ETF(含联接基金)分红总额已超过120亿元,较去年同期实现翻倍增长。业内人士表示,新“国九条”明确强化上市公司现金分红监管,A股上市公司分红金额和比例持续上升,目标指数成分股分红或构成权益ETF收益的来源之一。

全市场规模最大ETF宣布分红

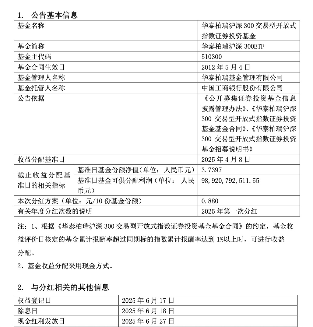
6月10日晚间,华泰柏瑞基金发布公告称,华泰柏瑞沪深300ETF将实施现金分红,分红方案为每10份基金份额分红0.88元,分红权益登记日为6月17日,除息日为6月18日,现金红利发放日为6月27日。

图片

图片来源:基金公告

Wind数据显示,华泰柏瑞沪深300ETF是全市场规模最大的ETF产品,6月10日最新规模接近3800亿元。若权益登记日前产品份额无较大变化,根据基金公告,本次华泰柏瑞沪深300ETF分红总额或将超过80亿元。

华泰柏瑞沪深300ETF成立于2012年5月4日,加上此次分红,13年来累计分红13次,分红总额有望突破160亿元,长期保持向持有人分红的稳定记录。

华泰柏瑞基金表示,华泰柏瑞沪深300ETF有望在进一步提升产品吸引力、增强投资者体验的同时,发挥权益ETF积极分红、持续分红的示范效应,传递长期投资、价值投资、理性投资的积极信号,共促资本市场的健康发展。

同日,华泰柏瑞基金旗下华泰柏瑞中证港股通高股息投资ETF、华泰柏瑞中证中央企业红利ETF、华泰柏瑞上证红利ETF联接也宣布将实施分红,分红方案分别为每10份基金份额分红0.20元、0.05元、0.05元。

今年以来

ETF累计分红超120亿元

近年来,随着多项“强化上市公司现金分红监管”政策的逐步落地,上市公司分红的稳定性、持续性和可预期性不断增强,A股市场迎来分红热潮。这一趋势也逐渐从资产端蔓延至投资工具端,体现在权益ETF分红总额的迅猛增长上。

Wind数据显示,截至6月10日,今年以来全市场ETF(含联接基金)累计分红金额超120亿元,较2024年同期50亿元左右的分红总额实现翻倍增长,并创下同期历史新高。

其中,今年分红金额规模较大的多为宽基、红利主题ETF产品。华夏基金、嘉实基金旗下沪深300ETF分红金额均超20亿元,南方中证500ETF、易方达沪深300ETF、华泰柏瑞红利ETF分红金额均达到10亿元以上。

业内人士分析表示,近年来权益ETF分红热情高涨,得益于多重因素的共同推动。

一方面,新“国九条”明确强化上市公司现金分红监管,A股上市公司分红金额和比例持续上升,目标指数成分股分红或构成权益ETF收益的来源之一;另一方面,公募基金日益重视投资者获得感,通过积极分红、持续分红提升投资者体验;此外,ETF市场的繁荣也为大规模分红提供了坚实基础。

对于投资者而言,ETF分红意味着更灵活的资金支配权,在满足投资者现金流需求的同时,有望为资金持续布局提供动力,也能助力投资者提前锁定部分收益,从容应对市场短期波动,践行长期投资理念。对于基金公司而言,通过ETF分红,可以将上市公司和投资者联接起来,更好地发挥桥梁作用,展示资本市场积极回报投资者的成果。


中证网声明:凡本网注明“来源:中国证券报·中证网”的所有作品,版权均属于中国证券报、中证网。中国证券报·中证网与作品作者联合声明,任何组织未经中国证券报、中证网以及作者书面授权不得转载、摘编或利用其它方式使用上述作品。
中证金牛座
更多精彩内容,请打开APP阅读
立即打开