中证网
返回首页

600208,筹划重大事项!

董添 中证金牛座

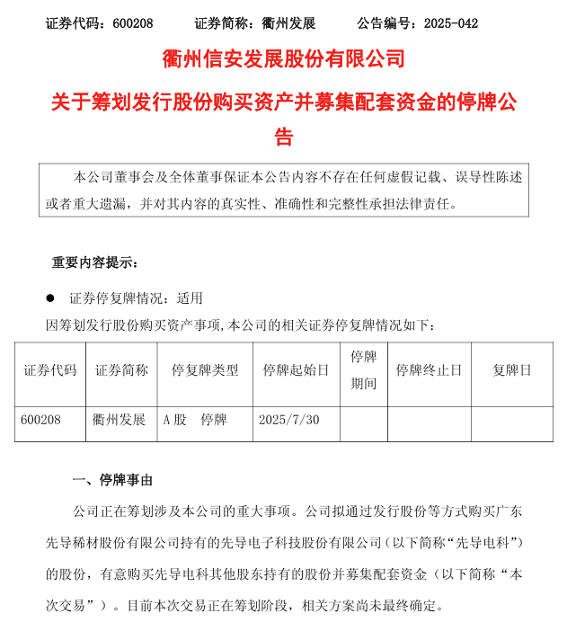
7月29日晚,衢州发展(600208)发布《关于筹划发行股份购买资产并募集配套资金的停牌公告》称,公司正在筹划涉及公司的重大事项,拟通过发行股份等方式购买广东先导稀材股份有限公司持有的先导电子科技股份有限公司(以下简称“先导电科”)的股份,有意购买先导电科其他股东持有的股份并募集配套资金。

根据公告,公司股票自7月30日开市起停牌,预计停牌时间不超过10个交易日。

图片图片来源:公司公告

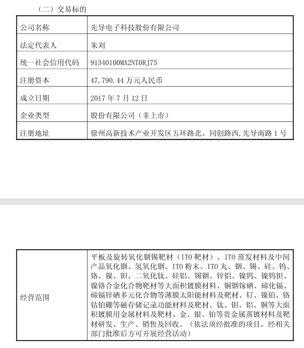
资料显示,先导电科成立于2017年7月12日,注册资本约4.78亿元,是一家以从事化学原料和化学制品制造业为主的企业,经营范围包括平板及旋转氧化铟锡靶材(ITO靶材)、ITO蒸发材料及中间产品氧化铟等。

图片

图片来源:公司公告

资料显示,先导电科是先导集团下属子公司,致力于研发、生产、销售和回收真空镀膜用溅射靶材和蒸发材料。产品系列包括高纯金属、合金、贵金属及陶瓷材料所制成的靶材、锭、颗粒及粉末,被广泛应用于显示、光伏、半导体、精密光学、数据存储及玻璃等领域。目前,先导电科已成为国内具备相当规模和影响力的靶材供应商之一,在国际市场也极具竞争力。

天眼查信息显示,广东先导稀材股份有限公司持有先导电科46.957%的股权;徐州市中金先导专项私募投资基金合伙企业(有限合伙)、上海半导体装备材料产业投资基金合伙企业(有限合伙)、比亚迪股份有限公司等股东,持有先导电科53.043%的股权。

衢州发展属房地产行业,实控人为衢州市国资委。资料显示,衢州发展主营业务为科技投资和地产开发等。公司按照国家产业转型方向,前瞻投资于区块链、大数据、人工智能、智能制造、新材料等高科技企业。未来,公司将致力于发挥被投资企业在数字经济生态建设方面的引领作用,推动互联网、大数据、人工智能、区块链和实体经济的相互融合,提升公司价值。

衢州发展在公告中提示,公司此次交易拟采取发行股份等方式购买资产并募集配套资金。截至公告披露日,此次交易正处于筹划阶段,目前尚未签署意向性文件,且此次交易尚需履行必要的内部审议决策程序,并经有权监管机构批准后方可正式实施,能否实施存在不确定性,请广大投资者注意投资风险。

Wind数据显示,截至7月29日收盘,公司股价报4.12元/股,最新市值为351亿元。

图片

图片来源:Wind

中证网声明:凡本网注明“来源:中国证券报·中证网”的所有作品,版权均属于中国证券报、中证网。中国证券报·中证网与作品作者联合声明,任何组织未经中国证券报、中证网以及作者书面授权不得转载、摘编或利用其它方式使用上述作品。
中证金牛座
更多精彩内容,请打开APP阅读
立即打开