中证网
返回首页

筹划重大资产重组!向日葵,明起停牌

董添 中证金牛座

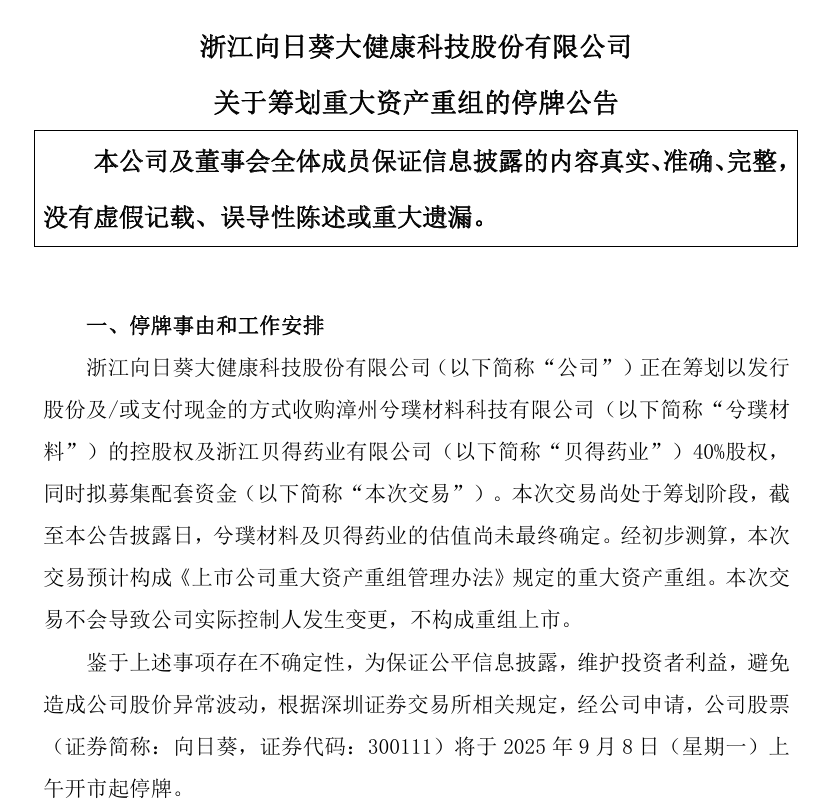
向日葵9月7日公告,正在筹划以发行股份及/或支付现金的方式收购漳州兮璞材料科技有限公司的控股权及浙江贝得药业有限公司40%股权,同时拟募集配套资金。

公告称,经初步测算,上述交易预计构成重大资产重组。公司股票将于9月8日起停牌,预计在不超过10个交易日的时间内披露本次交易方案。

来源:公司公告

构成关联交易

向日葵公告显示,公司与标的公司兮璞材料主要股东上海兮噗科技有限公司签署了《浙江向日葵大健康科技股份有限公司收购漳州兮璞材料科技有限公司控制权之意向协议书》,约定公司拟通过发行股份及/或支付现金的方式购买交易对方合计持有的兮璞材料控股权;公司与标的公司贝得药业股东绍兴向日葵投资有限公司签署了《浙江向日葵大健康科技股份有限公司发行股份购买浙江贝得药业有限公司40%股份之意向协议书》,约定公司拟通过发行股份购买交易对方所持贝得药业40%股权。

公告称,上述协议为交易各方就本次交易达成的初步意向,交易的具体方案将由交易各方另行签署正式协议予以约定。最终交易对方以重组预案或重组报告书披露的信息为准。

因贝得药业交易对方绍兴向日葵投资有限公司系公司实际控制人吴建龙控制的企业,因此本次交易构成关联交易。交易预计不会导致公司实际控制人发生变更,不构成重组上市。

兮璞材料成立于2020年11月20日,注册资本3930.131万元,法定代表人为张琴,经营范围包括技术服务、化工产品销售等。贝得药业成立于2004年11月10日,注册资本25563.5685万元,法定代表人为唐小波,经营范围包括药品生产、危险化学品生产等。

上半年业绩同比下滑

向日葵主营业务聚焦医药领域,主要为抗感染类、心血管类、消化系统类等药物的研发、生产和销售,主导产品涵盖抗感染药物、心血管药物、消化系统药物等领域。

上半年,向日葵共实现营业收入约1.44亿元,同比下降8.33%;实现归母净利润约116.07万元,同比下降35.68%。

公司称,上半年,销售利润减少、期间费用变动及存货跌价准备计提金额同比增加等,是业绩变动的主要原因。制剂药业务方面,受市场需求整体下滑影响,公司抗感染类部分产品(尤其是阿奇霉素制剂产品)销量大幅下滑,同时面临竞品价格持续走低压力。原料药业务方面,市场需求总体相对平稳,销量较上年同期略有下降。

9月5日,公司股价涨11.96%,收报4.96元/股,总市值为63.8亿元。

来源:Wind

中证网声明:凡本网注明“来源:中国证券报·中证网”的所有作品,版权均属于中国证券报、中证网。中国证券报·中证网与作品作者联合声明,任何组织未经中国证券报、中证网以及作者书面授权不得转载、摘编或利用其它方式使用上述作品。
中证金牛座
更多精彩内容,请打开APP阅读
立即打开